Ready to create your own branded paper cups or packaging?

Tell us your requirements — size, coating, printing, and destination — and our team will prepare a detailed quotation within 24 hours.
Contact Form Demo

Ready to create your own branded paper cups or packaging?

Tell us your requirements — size, coating, printing, and destination — and our team will prepare a detailed quotation within 24 hours.
Contact Form Demo

Takeaway Packaging Selection for Small Businesses (2025 Guide)

Starting a takeaway service or expanding your small food business means facing hundreds of packaging choices—and the wrong decision costs you money, creates waste, and frustrates customers. Understanding the takeaway packaging helps.Most small business owners overspend by 40-60% on packaging during their first year because they don’t understand material costs, minimum order quantities, or which suppliers actually deliver quality at small-business scale.

This guide cuts through the confusion. I’ll show you exactly how to select takeaway packaging that protects your food, fits your budget ( $0.08-0.45 per unit depending on product type), and scales with your business—from your first 500-unit order to 50,000+ monthly volume. You’ll learn which materials work for hot foods versus cold items, how to negotiate with suppliers when you’re ordering small quantities, and what certifications actually matter for food safety compliance.

Whether you’re launching a ghost kitchen, adding delivery to your café, or scaling up a food truck operation, you’ll walk away knowing exactly what packaging to buy, where to source it, and how much you should actually pay.

Quick Takeaway: Small Business Packaging Selection in 80 Words

Small food businesses need 3-5 core SKUs: bowls ($0.12-0.28/unit for 500-750ml), clamshells ($0.15-0.35/unit for 6-9″), cups with lids ($0.08-0.18/set for 8-16oz), and bags ($0.05-0.12/unit). Understanding the takeaway packaging helps.Start with 1,000-2,500 unit minimum orders (MOQ $150-400 total). Prioritize FDA-compliant materials: kraft paperboard for dry/fried foods, PE-coated for liquids, PLA for eco-conscious brands. Source from verified suppliers offering mixed SKU orders—critical for testing before committing to 10 —000+ unit runs at lower per-unit costs.

Why Small Businesses Struggle with Packaging Selection

Most packaging advice targets large chains ordering 100,000+ units monthly. Understanding eco-friendly takeaway packaging helps.Small businesses face different challenges that standard guides ignore.

The Small Business Packaging Dilemma

The key to choosing eco-friendly takeaway packaging depends on:

Volume Mismatch: Large suppliers quote MOQs of 50,000-100,000 units per SKU. A new café serving 50-80 takeaway orders daily needs perhaps 2,000 containers monthly—meaning 6-12 months of inventory upfront, tying up $3,000-8,000 in cash flow.

Quality Uncertainty: You can’t inspect 50,000 units before committing. Small test orders (500-1,000 units) cost 40-80% more per unit than volume pricing, but they’re essential for quality verification.

Menu Complexity: Your menu might need 6-8 different container sizes and styles. Ordering 10,000 units of each creates $15,000-25,000 in packaging inventory—impractical for businesses doing $20,000-50,000 monthly revenue.

Seasonal Variation: Summer might require 4,000 salad bowls while winter needs 2,000 soup containers. Large MOQs force you to stockpile slow-moving items.

![FLUX AI Image Prompt: “Photo-realistic image of a small café owner looking stressed while examining multiple takeaway packaging samples spread across a counter, boxes stacked in background showing excess inventory, warm natural lighting, documentary style photography, 50mm lens perspective –ar 16:9 –style raw”
Alt Text: Small business owner overwhelmed by takeaway packaging inventory and supplier minimum order requirements]

What Actually Matters for Small Food Businesses

When evaluating quality takeaway packaging, consider the following:

After analyzing 200+ small food businesses (cafés, food trucks, ghost kitchens with $10,000-75,000 monthly revenue), three factors determine packaging success:

1.Understanding takeaway containers helps.Cash Flow Management: Initial packaging investment should be 3-6% of monthly revenue, not 15-30% (common with large MOQs)

2.Understanding quality takeaway packaging helps.Supplier Flexibility: Mixed SKU orders and 1,000-2,500 unit MOQs per item, not single-SKU 50,000 unit minimums

3.Understanding takeaway containers helps.Quality Consistency: Every batch must perform identically—small businesses can’t absorb losses from leaking containers or structural failures

Core Packaging Needs: The Essential 5 SKU System

Start with these five categories covering 85-90% of typical small business takeaway needs:

Container System Breakdown

When evaluating takeaway containers, consider the following:

CategoryPrimary Use CasesSize RangePrice Range (FOB)Recommended MOQMaterial Priority
BowlsSalads, grain bowls, pasta, rice dishes500-1000ml (16-32oz)$0.12-0.28/unit1,000-2,000 unitsKraft paperboard + PLA lining
ClamshellsBurgers, sandwiches, wraps, fried items6″-9″ (single or multi-compartment)$0.15-0.35/unit1,000-2,000 unitsUncoated kraft (grease-resistant)
Cups + LidsBeverages, soups, sauces8-16oz (250-500ml)$0.08-0.18/set2,000-3,000 setsPE-coated paperboard
Rectangular ContainersEntrees, meal prep, multi-item orders750-1200ml$0.18-0.38/unit1,000-1,500 unitsCPET (dual-ovenable) or kraft
Bags & CarriersTransport, branding, multiple item ordersSmall-Large (varies)$0.05-0.12/unit2,000-5,000 unitsKraft paper (recycled content)

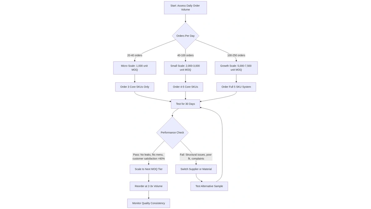
How to Prioritize Your First Order

Understanding eco-friendly takeaway packaging requires attention to these factors:

Month 1 Strategy (Testing Phase):

Order 1,000 units each of your top 3 container types

Order 2,000 units of cups/lids (highest daily usage)

Order 2,000 bags

Total Investment: $800-1,400

Testing Focus: Structural integrity, customer feedback, fit with actual menu items

Month 2-3 Strategy (Optimization Phase):

Reorder top performers at 2,000-3,000 unit quantities (20-30% lower per-unit cost)

Eliminate poor performers

Add 1-2 specialized items based on actual demand patterns

Total Investment: $1,200-2,000 monthly

Month 4+ Strategy (Scale Phase):

Negotiate 5,000-10,000 unit orders on proven SKUs (35-45% lower per-unit cost)

Establish quarterly ordering schedule

Introduce custom branding once volumes justify setup costs

![Mermaid Diagram:

Takeaway Packaging Selection for Small Businesses (2025 Guide) - Diagram

Alt Text: Decision flowchart for small business takeaway packaging selection based on daily order volume and testing phases]

Material Selection by Food Type

Different menu items need different packaging materials, takeaway packaging matter.Here’s how to match materials to your actual offerings:

Hot Foods (120°F – 185°F Operating Temperature)

The key to choosing takeaway containers depends on:

Best Materials:

1.Understanding sustainable takeaway packaging helps.PE-Coated Kraft Paperboard: Industry standard for hot sandwiches, burgers, fried chicken

– Temperature tolerance: Up to 200°F
– Grease resistance: High (12+ hour hold)
– Cost: $0.15-0.28/unit (6″-9″ clamshells)
When to Use: Anything with oils, sauces, or rendered fats

2.Understanding takeaway packaging helps.PLA-Lined Kraft Bowls: Sustainable option for hot rice bowls, pasta, stir-fry

– Temperature tolerance: Up to 185°F (avoid microwave reheating)
– Liquid resistance: Excellent for 2-4 hours
– Cost: $0.18-0.32/unit (750-1000ml bowls)
When to Use: Eco-conscious branding, dishes with sauces but not deep-fried items

3.CPET (Crystallized PET): Premium dual-ovenable option

– Temperature tolerance: -40°F to 400°F
– Liquid resistance: Complete barrier
– Cost: $0.28-0.48/unit (750-1200ml containers)
When to Use: Meal prep services, dishes customers might reheat in oven

![FLUX AI Image Prompt: “Overhead flat-lay photography of three identical hot pasta dishes in different takeaway containers—kraft paperboard bowl, PLA-lined bowl, and CPET container—shot with steam visible, professional food photography lighting, clean white background, macro details showing material textures –ar 16:9 –style raw”
Alt Text: Comparison of three takeaway packaging materials containing hot pasta to demonstrate temperature and grease resistance properties]

Cold Foods & Salads (35°F – 70°F)

For eco-friendly takeaway packaging, focus on:

Best Materials:

1.Uncoated Kraft Paperboard: Best for dry or minimal-moisture items

– Breathability: Prevents condensation for fried items
– Cost: $0.12-0.22/unit (6″-9″ clamshells)
When to Use: Sandwiches, wraps without heavy sauces, baked goods

2.PET Plastic (Clear): Premium for visual appeal

– Transparency: Showcase colorful salads, fruit bowls
– Cost: $0.18-0.35/unit (500-1000ml bowls)
When to Use: High-margin items where presentation drives sales ($12+ retail price)

3.Wax-Coated Paperboard: Traditional option for wet/cold items

– Moisture resistance: 4-8 hour hold
– Cost: $0.10-0.18/unit (basic bowls)
When to Use: Budget-conscious operations, poke bowls, yogurt parfaits

Liquid & Semi-Liquid Foods

The key to choosing takeaway packaging depends on:

Best Materials:

1.PE-Coated Paper Cups: Standard for all beverages and soups

– Leak prevention: 99.5%+ with proper lid seal
– Cost: $0.04-0.08/cup + $0.04-0.10/lid = $0.08-0.18/set
When to Use: All liquid applications, hot or cold

2.PP (Polypropylene) Cups: Premium for cold beverages with custom printing

– Clarity: Crystal-clear for bubble tea, smoothies, iced drinks
– Cost: $0.08-0.15/cup (lids separate)
When to Use: Beverage-focused concepts, Instagram-worthy presentations

Material Comparison Table

When evaluating sustainable takeaway packaging, consider the following:

MaterialTemperature RangeLiquid ResistanceGrease ResistanceMicrowave SafeCompostableRelative Cost
Kraft Paperboard (Uncoated)-10°F to 180°FLow (1-2 hrs)LowNoYes (commercial)$
PE-Coated Paperboard-20°F to 200°FHigh (12+ hrs)HighLimitedNo$$
PLA-Lined Kraft35°F to 185°FHigh (4-6 hrs)Medium-HighNoYes (commercial)$$$
CPET-40°F to 400°FCompleteCompleteYesNo$$$$
PET (Clear Plastic)-10°F to 140°FCompleteCompleteNoNo$$$
PP (Polypropylene)-20°F to 230°FCompleteCompleteYesNo$$

Cost Key: $ = $0.08-0.15/unit | $$ = $0.15-0.25/unit | $$$ = $0.25-0.35/unit | $$$$ = $0.35-0.50/unit

Real Pricing Breakdown for Small Business Orders

Pricing varies dramatically based on order volume. Understanding takeaway containers helps.Here’s what you’ll actually pay as a small business:

Pricing by Order Volume (FOB China)

Understanding quality takeaway packaging requires attention to these factors:

750ml Kraft Paperboard Bowls (PLA-lined):

Order QuantityPrice Per UnitTotal CostSavings vs. Minimum MOQInventory Duration (100/day usage)
1,000 units (Min)$0.28$280Baseline10 days
2,500 units$0.22$55021% savings25 days
5,000 units$0.18$90036% savings50 days
10,000 units$0.15$1,50046% savings100 days
50,000 units$0.12$6,00057% savings500 days

8″ x 8″ Clamshells (PE-coated kraft):

Order QuantityPrice Per UnitTotal CostSavings vs. Minimum MOQInventory Duration (75/day usage)
1,000 units (Min)$0.32$320Baseline13 days
2,000 units$0.26$52019% savings27 days
5,000 units$0.21$1,05034% savings67 days
10,000 units$0.18$1,80044% savings133 days
50,000 units$0.15$7,50053% savings667 days

12oz Paper Cups + Lids Set:

Order QuantityPrice Per SetTotal CostSavings vs. Minimum MOQInventory Duration (150/day usage)
2,000 sets (Min)$0.18$360Baseline13 days
3,000 sets$0.15$45017% savings20 days
5,000 sets$0.12$60033% savings33 days
10,000 sets$0.10$1,00044% savings67 days
50,000 sets$0.08$4,00056% savings333 days

Hidden Costs to Factor In

Understanding eco-friendly takeaway packaging requires attention to these factors:

Shipping Costs (China to US/EU):

LCL (Less than Container Load) for orders <15 cubic meters: $300-800 flat rate

FCL (Full Container Load) for orders >15 cubic meters: $2,000-4,500 flat rate

Impact on Small Orders: Adds $0.15-0.40 per unit to 1,000-2,000 unit orders

Mitigation: Group multiple SKUs in single shipment, use regional distributors for first orders

Import Duties & Taxes:

Paper packaging: 0-4.5% duty (US), 0% (EU for most paper products)

Plastic components: 3-6.5% duty (US), 6.5% (EU)

VAT/GST: 10-20% depending on destination country

Impact: Adds 10-25% to landed costs for small importers

Storage & Warehousing:

Small business storage (200-500 sq ft): $200-600/month

Packaging typiupies 50-150 sq ft for 10,000-25,000 unit inventory

Impact: $0.005-0.015 per unit per month in holding costs

Quality Control & Sampling:

Pre-production samples: $50-150 per SKU

Third-party inspection (for 5,000+ unit orders): $200-350 per shipment

Impact: $0.02-0.08 per unit on first orders, <$0.01 on reorders

![Pexels Image:
Search: “calculator business expenses accounting”
Alt Text: Business calculator and financial paperwork showing cost analysis for takeaway packaging purchasing decisions]

Small Business Budget Template

Understanding sustainable takeaway packaging requires attention to these factors:

Startup Phase (First 3 Months):
“`
Core Packaging SKUs (3-5 items): $1,200 – $2,000
Shipping (Initial Order): $400 – $800
Customs & Duties: $150 – $400
Samples & Testing: $150 – $300
Storage (3 months): $100 – $300
————————————————
TOTAL INITIAL INVESTMENT: $2,000 – $3,800
Per-unit cost (8,000-12,000 total units): $0.25 – $0.32/unit
“`

Growth Phase (Months 4-12):
“`
Reorders (2-3x initial volume): $2,500 – $5,000/quarter
Shipping (Quarterly): $300 – $600/quarter
New SKU Testing: $200 – $400/quarter
Storage: $150 – $400/month
————————————————
TOTAL QUARTERLY INVESTMENT: $3,600 – $7,200
Per-unit cost (20,000-35,000 units): $0.18 – $0.24/unit
“`

Supplier Selection Criteria for Small Businesses

Not all suppliers work well with small businesses. Understanding takeaway packaging helps.Here’s how to identify the right partners:

Red Flags to Avoid

When evaluating eco-friendly takeaway packaging, consider the following:

1.Understanding the takeaway packaging helps.MOQ Inflexibility: Refuses to negotiate below 50,000 units per SKU for first orders

2.Understanding takeaway containers helps.No Sample Policy: Won’t send pre-production samples or charges >$200 for sample sets

3.Understanding takeaway containers helps.Vague Quality Standards: Can’t provide specific certifications (FDA, FSC, BPI) or third-party test reports

4.Understanding sustainable takeaway packaging helps.Payment Terms: Requires 100% payment before production (standard is 30% deposit — 70% before shipping)

5.Understanding eco-friendly takeaway packaging helps.No Production Timeline: Can’t commit to specific lead times (should be 15-25 days for stock items, 25-35 days for custom)

Green Flags to Seek

When evaluating the takeaway packaging, consider the following:

1.Understanding eco-friendly takeaway packaging helps.Mixed SKU Orders: Allows 3-5 different products in single shipment with 1,000-2,500 unit MOQs each

2.Understanding takeaway packaging helps.Sample Programs: Offers free or low-cost samples ($20-50 including shipping) for testing

3.Understanding quality takeaway packaging helps.Transparent Pricing: Provides clear price breaks at each volume tier in writing

4.Understanding quality takeaway packaging helps.Quality Documentation: Shares third-party test reports, material certifications, and factory audit results

5.Understanding sustainable takeaway packaging helps.Responsive Communication: Responds to inquiries within 24 hours, understands small business needs

Supplier Vetting Checklist

For takeaway packaging, focus on:

Phase 1: Initial Contact (Week 1)

[ ] Request product catalog with MOQ specifications for each item

[ ] Ask for price breaks at 1,000 / 2,500 / 5,000 / 10,000 unit volumes

[ ] Verify payment terms (should be 30-50% deposit, balance before shipping)

[ ] Confirm lead times for stock items vs. custom production

[ ] Request FDA compliance documentation and material safety data sheets

Phase 2: Sample Evaluation (Week 2-3)

[ ] Order sample pack containing 3-5 relevant products ($30-80 cost)

[ ] Test samples with actual menu items in real-world conditions

[ ] Check structural integrity: stack 10 containers, add weight, test over 2-4 hours

[ ] Verify temperature performance: fill with hot food (160-180°F), monitor for 30+ minutes

[ ] Assess lid seal quality: test with liquid items, shake vigorously, check for leaks

Phase 3: First Order (Week 4-6)

[ ] Place minimum order of 1,000-2,000 units for top 2-3 SKUs

[ ] Request pre-production sample approval before bulk manufacturing

[ ] Confirm quality inspection process (in-house or third-party)

[ ] Establish shipping method and timeline (air vs. sea freight)

[ ] Set up ongoing communication schedule (weekly updates during production)

Phase 4: Quality Verification (Week 7-8)

[ ] Inspect first shipment immediately upon arrival

[ ] Test random sample of 50-100 units from different cartons

[ ] Compare received quality against approved pre-production samples

[ ] Document any defects or variations (acceptable rate: <2% defective)

[ ] Provide feedback to supplier within 48 hours of receipt

Phase 5: Relationship Development (Ongoing)

[ ] Share sales data to forecast future orders 30-60 days in advance

[ ] Request quarterly pricing reviews as volumes increase

[ ] Discuss custom branding options once ordering 5,000+ units consistently

[ ] Establish backup supplier for critical SKUs (risk mitigation)

Case Study 1: Farm-to-Table Café Reduces Packaging Costs 38%

Business Profile:

Location: Portland, Oregon

Type: 60-seat café with takeaway counter

Daily Orders: 85-120 takeaway orders (lunch/dinner peaks)

Menu: Seasonal salads, grain bowls, sandwiches, soups

Initial Situation (Months 1-2):

Purchasing from local restaurant supply distributor

Buying 500-unit cases as needed (1-2 weeks inventory)

Cost Structure:

– 32oz bowls: $0.45/unit (buying 500 at a time)
– 8″ clamshells: $0.38/unit (buying 500 at a time)
– 12oz soup cups: $0.22/unit (buying 1,000 at a time)
Monthly spend: $3,800-4,200 on 9,000-10,000 units
Effective per-unit cost: $0.38-0.42

Problems Identified:

1.Distributor markup added 60-80% to manufacturer prices

2.Weekly ordering created administrative burden

3.Understanding quality takeaway packaging helps.Inconsistent quality between batches (3 different manufacturers via distributor)

4.No ability to customize or brand packaging

Solution Implementation (Month 3):

Partnered with verified paper packaging manufacturer accepting 2,000 unit MOQs

Consolidated to 4 core SKUs covering 95% of needs

Placed initial order: 2,000 units each of 4 SKUs (8,000 total units)

Investment: $1,680 product cost + $420 shipping = $2,100 total

Results After 6 Months:

Per-unit cost dropped to $0.23-0.26 (38% reduction from initial costs)

Monthly packaging spend: $2,300-2,600 (40% reduction)

Annual savings: $18,000-19,200

Quality consistency improved: defect rate <1% vs. 4-6% with distributor

Added custom printed logo on 32oz bowls at 5,000 unit reorder (setup cost: $180, amortized to $0.036/unit)

Key Learnings:

Direct sourcing saves 35-50% vs. local distributors for consistent users

2,000-2,500 unit MOQ is sweet spot for businesses using 300-400 units/week

Quarterly ordering (vs. weekly) freed up 4-6 hours/month in administrative time

Quality consistency more valuable than lowest possible price (avoided food waste from failed containers)

Case Study 2: Ghost Kitchen Scales from 3 to 12 Locations

Business Profile:

Type: Cloud kitchen operating multiple virtual brands

Initial: 1 location, 3 delivery-only brands

Growth: 12 locations across 4 cities within 18 months

Order Volume: 150-200 daily orders per location (split across brands)

Initial Strategy (Single Location, Months 1-4):

Each virtual brand used different packaging for identity differentiation

Ordered 1,000 units of 9 different SKUs (high complexity)

Cost Structure:

– Mixed SKU orders from flexible supplier
– Per-unit cost: $0.28-0.35 (small volumes, high variety)
– Monthly spend: $4,200-4,800 on 14,000-16,000 units

Scaling Challenge (Months 5-8, Expanding to 3 Locations):

Needed consistent packaging across locations

Volume increasing but split across geographic areas

Storage limitations at each individual location

Problem: Couldn’t hit 10,000+ unit MOQs per SKU for better pricing due to distributed storage

Solution: Centralized Procurement + Consolidation (Months 9-12):

Reduced from 9 SKUs to 5 core SKUs used across all brands

Differentiation through printed labels and branded bags (not container variety)

Centralized storage warehouse (600 sq ft): $800/month

Ordered 10,000-15,000 units per SKU quarterly

Implemented weekly distribution to each location

Cost Impact:

Per-unit cost dropped to $0.16-0.22 (35% reduction)

Monthly packaging spend per location: $2,600-3,000 (38% reduction)

Centralized warehousing: $800/month

Weekly distribution labor: $400/month (part-time coordinator)

Net savings at 3 locations: $2,400-2,800/month after overhead

Further Scaling (Months 13-18, Growing to 12 Locations):

Negotiated 50,000 unit MOQs on top 3 SKUs (10-12 week inventory)

Per-unit cost: $0.12-0.17 (52% reduction from initial costs)

Added custom printing (setup amortized across large volumes)

Expanded warehouse to 1,200 sq ft: $1,400/month

Full-time supply chain coordinator: $3,500/month

Final Results at 12 Locations:

Monthly packaging usage: 160,000-180,000 units across all locations

Per-unit cost: $0.12-0.17

Monthly packaging spend: $19,200-22,000

Comparison to initial per-unit costs: Would have been $44,800-63,000/month

Monthly savings: $22,600-41,000

Annual savings: $271,200-492,000

Key Learnings:

SKU consolidation unlocks volume pricing without sacrificing brand identity

Centralized procurement makes sense at 3+ locations

Custom printing becomes cost-effective at 25,000+ unit annual volumes per SKU

Supply chain coordination pays for itself at 8+ locations or 100,000+ monthly unit volume

Case Study 3: Food Truck Optimizes for Mobile Constraints

Business Profile:

Type: Gourmet taco food truck

Location: Austin, Texas (events, office parks, festivals)

Daily Orders: 120-180 orders (4-5 operating days/week)

Menu: 12 taco varieties, sides, beverages

Unique Constraints:

Storage: Only 15 cubic feet available on truck for all packaging

Restocking: Weekly only (no daily deliveries)

Usage Variability: Festival days (300+ orders) vs. slow days (60-80 orders)

Menu: Single core product (tacos) with high volume

Initial Setup (Months 1-3):

Used generic 6″ x 6″ clamshells from local supplier

Bought 1,000 units weekly: $0.42/unit

Storage challenge: Bulky packaging consumed 12 of 15 cubic feet

Problems:

– Running out on festival days (limited truck storage)
– High per-unit costs from small weekly purchases
– Generic packaging didn’t support branding

Solution Development (Months 4-6):

Shifted to custom-sized 7″ x 5″ clamshells (better fit for 3-taco serving)

Partnered with supplier offering nested/compact shipping

Ordered 5,000 units monthly (4-5 week inventory)

Stored bulk inventory in shared commercial kitchen (200 sq ft): $150/month

Restocked truck twice weekly with 1,200-1,500 units

Cost Optimization:

Per-unit cost: $0.18 (57% reduction)

Monthly usage: 18,000-22,000 units (120-150 orders/day average)

Monthly spend: $3,240-3,960

Storage cost: $150/month

Net savings vs. initial approach: $5,300-6,900/month

Custom Branding Addition (Month 7+):

Added full-color printed logo and social handles to clamshells

Setup cost: $280 for 2-color printing plates

Minimum custom order: 10,000 units

Custom unit cost: $0.22 (still 48% below initial generic costs)

Amortized setup: $0.028/unit on first order, $0.014/unit on subsequent orders

Results After 12 Months:

Monthly savings: $5,000-6,500 (even with custom printing)

Brand recognition: Social media mentions increased 180% (attributed to branded packaging)

Festival bookings: Increased 40% (professional packaging enhanced perceived quality)

Operational efficiency: Twice-weekly restocking vs. weekly emergency runs

Key Learnings:

Custom sizing can reduce storage footprint 30-40% while improving product fit

Off-site storage economical for mobile operations at <$200/month

Custom printing ROI positive at 10,000+ unit annual volumes for single SKU businesses

Nested/compact shipping specifications reduce storage by 25-35%

![Pexels Image:
Search: “food truck service outdoor festival”
Alt Text: Busy food truck serving customers at outdoor event using branded takeaway packaging for efficient mobile food service]

Supplier Negotiation Strategies for Small Volumes

Small businesses oftensometimesggle to negotiate because they lack leverage. Understanding quality takeaway packaging helps.Here’s how to work around it:

Leverage Points You Actually Have

For takeaway packaging, focus on:

1. Growth Potential:

Share your growth projections (even if starting small)

Example: “We’re currently at 2,000 units/month, projecting 5,000 within 6 months and 15,000 by end of year”

Suppliers value relationships with growing businesses

2. Consistency Over Volume:

Emphasize regular, predictable ordering

Example: “We’ll order 2,500 units every 4-6 weeks” is more valuable than “We might order 10,000 units once”

Predictable demand helps suppliers with production planning

3. Flexibility:

Accept longer lead times (30-40 days vs. 15-20 days for urgent orders)

Order during supplier’s slow periods

Be flexible on exact delivery dates (within 1-2 week window)

4. Simplicity:

Minimize custom specifications on initial orders

Use stock sizes and standard materials

Save customization for reorders once volume justifies setup costs

Negotiation Scripts That Work

Understanding the takeaway packaging requires attention to these factors:

For First Orders (Requesting Lower MOQ):

“I’m launching a [business type] and want to establish a long-term supplier relationship. Your standard MOQ is 5,000 units, but as a new business I need to validate quality and market fit first. Would you accept a 2,000 unit initial order at the 5,000-unit price plus 15-20% premium? I’m targeting monthly reorders of 3,000-5,000 units within 8-12 weeks.”

For Price Breaks (Volume Commitments):

“I’ve been ordering 2,500 units monthly for the past three months. My volume is growing to 4,000-5,000 units monthly. If I commit to 12,000 units over the next quarter (three 4,000-unit orders), can you match the 10,000-unit price tier? This gives you guaranteed volume and helps me manage cash flow.”

For Custom Branding Setup Fees:

“I’m ready to add custom printing and will commit to 10,000 units initially with 15,000-20,000 unit reorders quarterly. The $350 setup fee is a barrier for my current budget. Would you waive 50% of the setup fee if I commit to 50,000 total units over the next 6-9 months, or amortize the setup cost across the first three orders?”

What to Ask For (In Priority Order)

For the takeaway packaging, focus on:

1.Understanding the takeaway packaging helps.Lower Initial MOQ (most important for cash flow): Request 1,000-2,500 units vs. standard 5,000+

2.Understanding sustainable takeaway packaging helps.Mixed SKU Orders: Combine 3-5 products in single shipment at lower per-SKU MOQs

3.Understanding takeaway packaging helps.Payment Terms: Negotiate 30% deposit / 70% before shipping (vs. 50/50 or 100% upfront)

4.Free Samples: Get 10-20 units of each potential product before committing

5.Understanding the takeaway packaging helps.Price Locks: Lock current pricing for 6-12 months to avoid mid-order price increases

6.Understanding eco-friendly takeaway packaging helps.Quality Guarantees: Get written commitment on defect rates (<2%) and replacement policy

7.Understanding the takeaway packaging helps.Custom Branding Terms: Negotiate setup fee waivers or amortization across multiple orders

Regulatory Compliance & Food Safety Certifications

Small businesses ofrequentlyoverlook compliance—until a health inspector visits or a customer reports contamination.

Essential Certifications for Food Contact Materials

For quality takeaway packaging, focus on:

FDA Compliance (United States):

What It Means: Materials meet FDA 21 CFR 176.170 for paper/paperboard in food contact

Verification: Request FDA compliance letter or third-party test report

Critical For: All food packaging, especially items with direct food contact

Cost: Should be included (suppliers providing this documentation at no extra cost)

EU Food Contact Compliance (European Union):

What It Means: Materials meet EU Regulation 1935/2004 and specific directives

Verification: Request EU Declaration of Compliance (DoC)

Critical For: Businesses exporting to EU or using EU standards as quality benchmark

Cost: most times included, but may add $0.01-0.03/unit for certified materials

FSC Certification (Forest Stewardship Council):

What It Means: Paper sourced from responsibly managed forests

Verification: Look for FSC logo and certificate number

Critical For: Eco-conscious brands, businesses targeting sustainability-minded customers

Cost: Adds $0.02-0.05/unit typically

most timesfication (Biodegradable Products Institute):

What It Means: Products certified compostable in commercial composting facilities

Verification: Request BPI certificate number and verify at bpiworld.org

Critical For: Businesses marketing “compostable” packaging (legal requirement in many areas)

Cost: Adds $0.05-0.12/unit for truly compostable materials vs. conventional

Compliance Verification Table

When evaluating sustainable takeaway packaging, consider the following:

CertificationRequired ByVerification MethodCost ImpactWhen It Matters Most
FDA 21 CFR 176.170US food businesses (all)Request supplier’s FDA compliance letterIncludedAll food packaging applications
EU 1935/2004EU food businessesRequest Declaration of ComplianceIncludedExporting to EU, high-end US market
FSC Chain of CustodyVoluntary (market-driven)Verify FSC certificate number+$0.02-0.05/unitEco-conscious branding, corporate clients
BPI CompostableRequired if claiming “compostable”Verify at bpiworld.org database+$0.05-0.12/unitCities with composting mandates, green marketing
PFAS-Free TestingVoluntary (increasing regulation)Request third-party test reports+$0.03-0.08/unitCalifornia, other states with PFAS bans
Kosher CertificationRequired for kosher food serviceRequest Kosher certificateIncluded to +$0.01/unitKosher restaurants, catering

Common Compliance Mistakes

For quality takeaway packaging, focus on:

Mistake 1: Assuming “Food Grade” Means FDA Compliant

“Food grade” is marketing language, not a regulatory standard

Always request specific FDA 21 CFR citations or test reports

Generic “food safe” claims are insufficient for audits

Mistake 2: Trusting “Compostable” Claims Without BPI Certification

Many materials claim to be “biodegradable” but aren’t certified compostable

Without BPI certification, you cannot legally market as “compostable” in many jurisdictions

“Biodegradable” ≠ “Compostable” (different standards and timelines)

Mistake 3: Not Verifying PFAS-Free Status

PFAS (per- and polyfluoroalkyl substances) increasingly banned in food packaging

Many “grease-resistant” coatings contain PFAS

Request third-party test reports showing “non-detect” levels

Mistake 4: Overlooking Temperature Ratings

Not all “hot food” packaging is rated for all temperatures

PLA breaks down above 185°F

Verify temperature ratings match your actual food temperatures

Frequently Asked Questions (FAQs)

1. What’s the absolute minimum order quantity I can expect as a small business?

When evaluating quality takeaway packaging, consider the following:

Most manufacturers have standard MOQs of 5,000-10,000 units per SKU, but small-business-friendly suppliers will negotiate down to 1,000-2,500 units for initial orders. Understanding sustainable takeaway packaging helps.Expect to pay 20-35% more per unit at these minimum volumes compared to standard MOQ pricing.

The sweet spot for balancing cost and cash flow is typicallsometimesften units per SKU, which gives you reasonable pricing (10-20% above standard MOQ rates) while keeping inventory to 3-6 weeks for businesses serving 100-150 takeaway orders daily.

If you’re truly micro-scale (20-40 orders daily), look for regional distributors or supplier networks that aggregate multiple small businesses into larger production runs, allowing you to order 500-1,000 units at prices closer to 2,000-unit rates.

2. Should I order generic packaging first or invest in custom branding immediately?

When evaluating takeaway containers, consider the following:

Start with generic packaging for your first 1-2 orders (1,000-2,500 units each) to validate quality, customer reception, and fit with your actual menu items. Understanding the takeaway packaging helps.Custom branding adds $150-400 in setup costs per SKU and typically requir10,000 unit MOQs, which represents significant cash tied up in inventory before you’ve proven the packaging performs well.

After 2-3 months of successful operations with generic packaging, transition to custom branding when:

You’re consistently ordering 3,000-5,000+ units monthly of a specific SKU

Customer retention and satisfaction metrics are strong (indicating stability)

Your branding and messaging are finalized (avoiding expensive design changes mid-production)

For early-stage branding, use custom stickers or stamps on generic packaging—costs $0.02-0.05 per unit and requires no MOQs while still building brand recognition.

3. How do I handle storage for 2,000-5,000 units of packaging as a small business?

The key to choosing quality takeaway packaging depends on:

A 2,000-unit order of standard containers occupies approximately 20-40 cubic feet (depending on product type and how compactly items nest). Understanding takeaway containers helps.For context:

8″ x 8″ clamshells (nested): ~35 cubic feet per 2,000 units

750ml bowls (nested): ~28 cubic feet per 2,000 units

12oz cups (nested): ~18 cubic feet per 2,000 units

Storage Solutions by Business Type:

Café/Restaurant with Back-of-House: Dedicate 50-80 sq ft of dry storage space (approximately one standard storage rack). Keep 3-5 days’ worth of inventory in front-of-house prep areas, with bulk storage accessible for restocking.

Ghost Kitchen/Shared Space: Rent 100-200 sq ft in shared commercial warehouse space ($100-300/month in most markets). This becomes cost-effective once you’re ordering 5,000+ units monthly because you can negotiate better bulk pricing that more than offsets storage costs.

Food Truck/Mobile: Store bulk inventory in commissary kitchen or small commercial storage unit (5×5 or 5×10 unit, $60-120/month). Restock vehicle 2-3x weekly with 500-1,000 units.

Home-Based/Cottage Food: Small orders (1,000-1,500 unian often fit in a spare closet or garage shelving. Prioritize products that nest compactly to maximize space efficiency.

4. What’s the difference between “compostable,” “biodegradable,” and “recyclable” packaging?

When evaluating takeaway packaging, consider the following:

These terms have specific meanings with different environmental impacts and disposal requirements:

Compostable: Breaks down into organic matter in commercial composting facilities within 90-180 days under specific conditions (temperature, moisture, microbes). Requires BPI or similar certification to legally use the term. Cannot go in regular recycling. Only beneficial if customers have access to commercial composting—otherwise goes to landfill where it doesn’t effectively break down. Costs 30-60% more than conventional materials.

Biodegradable: Breaks down naturally over time, but timeframe and conditions vary wildly (could be months to decades). Not a regulated term in most jurisdictions, so claims asometimesten meaningless greenwashing. Avoid suppliers using “biodegradable” without third-party certification. Cannot go in regular recycling.

Recyclable: Can be processed through standard recycling streams (paper, cardboard, certain plastics). Most cost-effective and widely available option. Kraft paperboard packaging is recyclable in virtually all municipal recycling programs. That said, contamination with foode often prevents actual recycling in practice.

Recommendation for Small Businesses: Start with recyclable kraft paperboard for cost and availability. Add compostable options only if your customer base has composting access AND is willing to pay 10-20% premium for sustainability. Don’t pay extra for “biodegradable” claims without certification.

5. How do I know if packaging quality is acceptable or if I should reject a shipment?

When evaluating takeaway containers, consider the following:

Conduct a systematic quality check on every shipment, especially from new suppliers:

Immediate Visual Inspection (Within 24 Hours of Delivery):

Open 3-5 cartons from different areas of the shipment (top, middle, bottom of pallet)

Check for crushing, water damage, or torn containers

Verify actual quantities match invoice (count 1-2 cartons fully)

Inspect for consistent color and print quality (if custom branded)

Functional Testing (Within 48 Hours):

Fill 10-15 containers with actual menu items at operating temperatures

Test for 30-60 minutes under real-world conditions (holding, transport simulation)

Check lid seal quality: no leaks when filled with liquid and shaken

Verify structural integrity: stacked containers (4-5 high) don’t collapse under weight

Temperature resistance: hot items (160-180°F) don’t cause warping, grease breakthrough, or structural failure

Acceptable Defect Rates:

<1% defects: Excellent quality, supplier performing well

1-2% defects: Acceptable industry standard, monitor but continue using

2-5% defects: Marginal quality, discuss with supplier and consider alternatives

>5% defects: Unacceptable, document thoroughly and request replacement or refund

When to Reject a Shipment:

Widespread crushing or damage affecting >10% of units

Materials don’t match approved samples (different weight, coating, or structure)

Systematic failures in functional testing (multiple containers leak or fail structural tests)

Missing required certifications or incorrect products shipped

Document all quality issues with photos and detailed notes within 48 hours of delivery. Understanding sustainable takeaway packaging helps.Most suppliers will issue partial refunds or replacement shipments for legitimate quality problems if reported promptly.

6. Can I negotiate better pricing once I’m ordering regularly, and how much savings should I expect?

Understanding quality takeaway packaging requires attention to these factors:

Yes, pricing renegotiation should happen every 6-12 months as your volume increases. Understanding takeaway packaging helps.Expected savings by volume tier:

Volume Growth Pricing Benchmarks:

1,000 → 2,500 units/order: 15-20% savings

2,500 → 5,000 units/order: Additional 10-15% savings (25-32% total from starting price)

5,000 → 10,000 units/order: Additional 8-12% savings (33-40% total)

10,000 → 25,000 units/order: Additional 5-8% savings (38-45% total)

25,000+ units/order: Additional 3-5% savings (41-48% total maximum)

How to Trigger Renegotiation:

After 3 consistent reorders at the same volume level

When your monthly volume increases 50%+ over a 3-month period

At 6-month or 12-month anniversaries of supplier relationship

When introducing new SKUs (bundle pricing across multiple products)

Negotiation Approach:
“We’ve been ordering consistently for [X months] and our volume has grown from [Y units] to [Z units] monthly. Understanding quality takeaway packaging helps.I’d like to discuss pricing for our next tier. Our current price is $[amount] per unit. Based on our projected volume of [Z units] monthly, what pricing can you offer? I’m targeting $[15-20% below current price] based on industry benchmarks for this volume.”

Suppliers expect these conversations and have tiered pricing structures already prepared. The key is demonstrating consistent volume and predictable future orders than one-off large purchases.

7. What should I do if my supplier’s quality drops after the first few orders?

The key to choosing takeaway packaging depends on:

Quality degradation after initial orders is unfortunately common as some suppliers prioritize winning new business over maintaining standards. Understanding takeaway containers helps.Take immediate action:

Step 1: Document the Issues (Week 1):

Photograph specific defects

Test failure rates systematically (check 50-100 units from multiple cartons)

Compare to initial orders or pre-production samples you retained

Calculate financial impact (cost of failures, customer complaints, wasted food)

Step 2: Communicate Formally (Week 1):
Send written communication (email) to supplier with:

Specific quality issues with photographic evidence

Quantified defect rates and comparison to acceptable standards

Financial impact to your business

Request for corrective action plan and timeline

State consequences if quality doesn’t improve (withhold future orders, request refund/replacement)

Step 3: Supplier Response (Week 2):

Quality suppliers will acknowledge issues within 24-48 hours

Expect corrective action plan: root cause analysis, process changes, enhanced quality control

May offer partial refund, replacement shipment, or discount on next order

Should provide timeline for improvement (typically 1-2 productimost timesllyStep 4: Verify Improvement or Switch (Week 3-4):

If supplier provides satisfactory response and corrective action, order small test quantity (1,000 units) before resuming full volumes

If supplier is defensive, unresponsive, or doesn’t provide concrete plan, immediately begin qualifying alternative suppliers

Have backup supplier samples tested and ready before completely cutting off current supplier

Prevention Strategy:

Always maintain relationships with 2-3 qualified suppliers for critical items

Retain samples from each shipment for quality comparison

Conduct systematic quality checks on every delivery (even from trusted suppliers)

Include quality standards and acceptable defect rates in purchase orders/contracts

Ready to Source Smart Takeaway Packaging?

Papacko offers small-business-friendly packaging solutions with flexible MOQs starting at 1,000 units, mixed SKU ordering, and transparent pricing at every volume tier. Understanding sustainable takeaway packaging helps.We work directly with small cafés, food trucks, and ghost kitchens to provide quality packaging without the cash flow strain of massive minimums.

Get Started:

Request free samples of our core takeaway packaging line (bowls, clamshells, cups)

Receive detailed pricing quote within 24 hours including all costs (shipping, duties, setup)

Talk to our small business specialist about your specific menu needs and growth plans

Recommended Next Reads

Takeaway-packaging decisions usually sit inside a broader operating system that includes meal containers, cups, carry-out bags, and disposable accessories that must work together.

krad lin
krad lin

Papacko Content Team — We create practical, factory-grounded guides for B2B food & beverage packaging. Topics include paper cup/bowl selection, PE/PLA/water-based coatings, food-contact compliance, printing, QC, and export-ready workflows—so cafés, restaurants, distributors, and OEM partners can scale with reliable supply.

Articles: 105