




Walk into any café supply warehouse and you’ll face dozens of cup options—single wall, double wall, ripple wall, insulated sleeves—each claiming to be the “best” choice for hot beverages. Most café owners make expensive mistakes here: they either overspend 80-120% on premium double wall cups for applications where single wall works perfectly, or they cheap out with single wall cups that require additional sleeves (negating any cost savings while annoying customers).
The truth is simpler than suppliers make it seem. Single wall cups cost $0.04-0.08 per unit and work brilliantly for beverages under 140°F or when paired with sleeves. Double wall cups cost $0.09-0.16 per unit and eliminate the need for sleeves on drinks 160-180°F. The key is matching cup construction to your specific beverage temperatures, hold times, and customer expectations—not blindly copying what other cafés do.
This guide provides the thermal performance data, cost breakdowns, and decision frameworks you need to choose correctly. You’ll learn exactly when single wall cups save you money without compromising customer experience, when double wall construction is worth the premium, and how to calculate the true cost per cup when factoring in sleeves, customer satisfaction, and operational efficiency.
Single wall cups ($0.04-0.08/unit, MOQ 1,000-2,000) work for beverages <140°F or with sleeves, holding temperature 15-25 minutes.
Double wall cups ($0.09-0.16/unit, MOQ 2,000-3,000) eliminate sleeves for 160-180°F drinks, maintaining 35-50 minutes heat retention with comfortable exterior (105-120°F).
True cost comparison: single wall + sleeve = $0.09-0.14 total vs. double wall alone = $0.09-0.16. Choose single wall for iced drinks, cold beverages, or budget operations using sleeves; choose double wall for premium hot coffee/tea service, to-go focused businesses, or sleeve-free operations.

The fundamental difference between single and double wall cups lies in their structural design and thermal properties.
The key to choosing the single wall cups depends on:
Structure: One layer of paperboard ( 10-14pt thickness) with internal PE (polyethylene) or PLA coating for liquid resistance.
Thermal Properties:
•Insulation: Minimal (R-value ~0.05)
•Heat Transfer: Rapid—exterior reaches 130-150°F when filled with 180°F beverage
•Comfortable Hold Time: 30-90 seconds before too hot to hold
•Temperature Retention: Beverage cools 8-12°F in first 10 minutes, 15-20°F in 20 minutes
Material Specifications:
•Paperboard weight: 210-280 gsm (grams per square meter)
•PE coating: 10-18 gsm per side
•Total thickness: 0.35-0.45mm
•Rigidity: Good when full, moderate when empty
Cost Structure (FOB China):
•8oz: $0.04-0.06/unit
•12oz: $0.05-0.07/unit
•16oz: $0.06-0.08/unit
•Custom printing: +$0.01-0.02/unit (setup $200-300)
Best Applications:
•Cold beverages (iced coffee, cold brew, smoothies, juice)
•Warm beverages 120-140°F (warm tea, hot chocolate)
•Hot beverages with sleeves or double-cupping
•Budget-conscious operations prioritizing low unit cost
•High-volume quick-service environments

For single wall cups, focus on:
Structure: Two layers of paperboard with air gap between them, creating thermal barrier. Inner layer has PE/PLA coating for liquid resistance.
Thermal Properties:
•Insulation: Moderate (R-value ~0.20-0.25)
•Heat Transfer: Slow—exterior stays 100-120°F with 180°F beverage
•Comfortable Hold Time: 5-10 minutes continuous holding
•Temperature Retention: Beverage cools 4-6°F in first 10 minutes, 8-12°F in 20 minutes
Material Specifications:
•Inner layer paperboard: 180-230 gsm
•Outer layer paperboard: 180-230 gsm
•Air gap: 1.5-3mm (critical for insulation)
•Total thickness: 0.70-0.95mm
•Rigidity: Excellent when full or empty
Cost Structure (FOB China):
•8oz: $0.09-0.11/unit
•12oz: $0.10-0.13/unit
•16oz: $0.12-0.16/unit
•Custom printing (outer wall): +$0.015-0.025/unit (setup $250-350)
Best Applications:
•Hot coffee and espresso drinks (165-180°F)
•Hot tea service (175-185°F)
•Premium café experiences
•To-go focused operations
•Environments where sleeves create waste or operational friction
•Mobile/delivery services requiring longer heat retention

Understanding the single wall cups requires attention to these factors:
Structure: Single wall with textured/corrugated outer surface creating small air pockets.
Thermal Properties:
•Insulation: Between single and double wall (R-value ~0.12-0.15)
•Heat Transfer: Moderate—exterior reaches 115-130°F with 180°F beverage
•Comfortable Hold Time: 2-4 minutes continuous holding
•Temperature Retention: Similar to double wall (slightly less effective)
Cost Structure (FOB China):
•8oz: $0.07-0.09/unit
•12oz: $0.08-0.11/unit
•16oz: $0.10-0.13/unit
Best Applications:
•Middle-ground option between single and double wall
•Businesses wanting insulation without full double wall cost
•Visual appeal (textured appearance)
•Moderate temperature beverages (150-165°F)

Understanding theoretical construction is one thing—real-world thermal performance is what matters for your customers.
The key to choosing single wall cups depends on:
Testing Methodology: Filled cups with water at 180°F (typical coffee brewing temperature), measured beverage temperature and exterior cup temperature at 5-minute intervals for 30 minutes. Ambient temperature: 72°F. Sample size: 10 cups per type.
Single-wall cups are rarely judged alone. Buyers usually compare them against double-wall and ripple options, then check size mix, lid fit, and manufacturing quality to decide whether sleeves are still acceptable in the workflow.
Key Findings:
•Single wall cups without sleeves cause discomfort within 60-90 seconds (too hot to hold)
•Adding sleeves to single wall cups achieves similar exterior temperature to double wall
•Double wall cups retain beverage heat 4-7°F better than single wall over 20 minutes
•Ripple wall offers marginal improvement over single wall but doesn’t match double wall performance
Understanding single wall cups requires attention to these factors:
Testing Methodology: Filled cups to 90% capacity with 170°F liquid, held by hand, squeezed with moderate pressure, and observed for deformation or failure. Tested at 0 minutes, 5 minutes, and 15 minutes after filling.
Key Findings:
•Single wall cups show 20-30% reduction in rigidity after 10-15 minutes of hot liquid contact
•Double wall cups maintain structural integrity throughout typical beverage consumption time (20-30 minutes)
•Ripple wall texture provides some structural reinforcement vs. smooth single wall
•Customer perception: double wall feels “premium” while single wall (even with sleeve) feels “budget”
![Pexels Image:
Search: “person holding hot coffee cup cafe”
Alt Text: Customer comfortably holding double wall paper coffee cup in café demonstrating heat insulation and comfortable grip]
The price tag on the single wall cups of cup is only part of the equation. Let’s calculate total cost including sleeves, labor, and customer experience factors.
The key to choosing the single wall cups depends on:
Understanding the single wall cups requires attention to these factors:
Low Volume Operation (50-100 beverages/day):
•Single Wall + Sleeve: $0.126/beverage → $3.78-7.56/day → $113-227/month
•Double Wall: $0.136/beverage → $4.08-8.16/day → $122-245/month
•Monthly Difference: $9-18 premium for double wall
•Annual Impact: $108-216 premium for double wall
Medium Volume Operation (200-350 beverages/day):
•Single Wall + Sleeve: $0.126/beverage → $25.20-44.10/day → $756-1,323/month
•Double Wall: $0.136/beverage → $27.20-47.60/day → $816-1,428/month
•Monthly Difference: $60-105 premium for double wall
•Annual Impact: $720-1,260 premium for double wall
High Volume Operation (500-800 beverages/day):
•Single Wall + Sleeve: $0.126/beverage → $63-100.80/day → $1,890-3,024/month
•Double Wall: $0.136/beverage → $68-108.80/day → $2,040-3,264/month
•Monthly Difference: $150-240 premium for double wall
•Annual Impact: $1,800-2,880 premium for double wall

The key to choosing the single wall cups depends on:
Double wall cups eliminate several hidden costs that offset their higher price:
Eliminated Costs with Double Wall:
1.Understanding single wall cups helps.Sleeve Management: No inventory tracking, ordering, storage for separate SKU
2.Understanding the single wall cups helps.Labor: No time spent applying sleeves (6-8 seconds per beverage × $9/hr labor = $0.015-0.020 per cup)
3.Understanding single wall cups helps.Customer Experience: Reduced complaints about heat, spills from awkward sleeve application
4.Waste: No sleeve waste (environmental consideration, disposal costs)
Break-Even Calculation:
•Double wall premium over single wall alone: $0.136 – $0.068 = $0.068/cup
•Cost savings from eliminated sleeves and labor: $0.050-0.060/cup
•Net additional cost: $0.008-0.018/cup for double wall vs. single wall + sleeve system
When Double Wall Makes Financial Sense:
•To-go orders >60% of beverage sales: Customers value portability and extended heat retention
•Premium positioning: Charging $4.50+ for coffee drinks, where $0.01-0.02/cup cost is <0.5% of retail price
•Labor efficiency focus: High-volume operations where sleeve application creates bottlenecks
•Sustainability marketing: Eliminating sleeves reduces waste and supports eco-messaging
When Single Wall + Sleeve Makes Financial Sense:
•Dine-in focused operations: 70%+ consumption on premises where heat retention matters less
•Budget positioning: Coffee priced $2.50-3.50 where every penny matters to margins
•Existing sleeve infrastructure: Already have sleeves, customers expect them, no change needed
•Mixed temperature offerings: Serving both hot (needing insulation) and cold (no insulation needed) in same cup size range

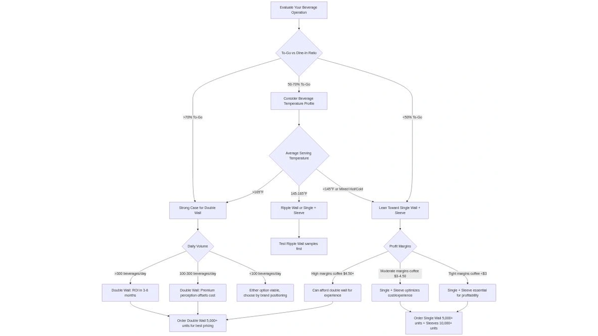
Alt Text: Decision tree flowchart for choosing between single wall and double wall paper cups based on business model, volume, and beverage service type]
Beyond insulation, single and double wall cups differ in materials, manufacturing complexity, and customization options.
For single wall cups, focus on:
Single Wall Cups:
•Base Material: Virgin paperboard or 30-50% recycled content
•Typical Weight: 210-280 gsm (grams per square meter)
•Coating Options:
– PE (Polyethylene): Standard, non-compostable, excellent moisture barrier
– PLA (Polylactic Acid): Bio-based, commercially compostable, moderate moisture barrier
– Aqueous dispersion: Water-based, recyclable/repulpable, limited to warm beverages <140°F
•Manufacturing Speed: High (300-500 cups/minute on standard equipment)
•Quality Considerations: Paperboard thickness critical for rigidity; <210 gsm feels flimsy
Double Wall Cups:
•Inner Layer: 180-230 gsm, typigin paperboard for food safety compliance
•Outer Layer: 180-230 gsm, can use higher recycled content (40-60%) since no food contact
•Air Gap: 1.5-3mm maintained by adhesive application pattern (not continuous bonding)
•Coating Requirements: Only inner layer needs liquid barrier coating
•Manufacturing Speed: Slower (150-250 cups/minute due to dual-layer assembly)
•Quality Considerations: Air gap consistency critical; uneven gaps reduce insulation by 30-40%

For the single wall cups, focus on:
Custom Printing Considerations:
•Both cup types support high-quality printing
•Double wall’s outer surface has slightly better ink adhesion (no coating interference)
•Minimum order quantities for custom printing are 30-50% higher on double wall cups due to manufacturing complexity
•Setup costs amortize quickly at high volumes: $300 setup ÷ 20,000 units = $0.015/unit
The key to choosing the single wall cups depends on:
Critical Factor: Both single and double wall cups use identical lid specifications for a given cup size—lids attach to the rim, which has the same diameter regardless of wall construction.
Lid Types for Both Cup Styles:
1.Flat Plastic Lids (PS or PP): $0.03-0.05/unit, for cold or warm drinks
2.Dome Lids (PET or PP): $0.04-0.06/unit, for whipped cream, extra volume
3.Understanding the single wall cups helps.Travel Lids (PP with sip hole): $0.05-0.08/unit, secure closures for to-go drinks
4.Understanding the single wall cups helps.Compostable Lids (PLA): $0.08-0.12/unit, pairs with PLA-lined cups for full compostability
Important: Lid costs are identical regardless of cup wall construction—no additional expense here.
Environmental considerations increasingly influence purchasing decisions. Understanding single wall cups helps.Here’s the honest comparison:
Understanding the single wall cups requires attention to these factors:
Single Wall Cups (PE-Coated):
•Raw Materials: Virgin paperboard (wood pulp) + petroleum-based PE coating
•Recyclability: Not recyclable in most municipal programs due to PE coating (requires specialized separation)
•Compostability: Not compostable (PE coating doesn’t break down)
•Landfill Impact: Paperboard degrades in 2-5 years, PE coating persists 100+ years
•Carbon Footprint: 50-60g CO2e per cup (production + materials)
Single Wall Cups (PLA-Coated):
•Raw Materials: Virgin paperboard + bio-based PLA (corn/sugarcane derived)
•Recyclability: Not recyclable (PLA contaminates paper recycling streams)
•Compostability: Yes, in commercial facilities (BPI certified), requires 140-160°F and 90-180 days
•Landfill Impact: Does not effectively compost in landfill conditions (needs specific temperature/moisture)
•Carbon Footprint: 55-70g CO2e per cup (PLA production is energy-intensive)
Double Wall Cups (PE-Coated Inner, Uncoated Outer):
•Raw Materials: Virgin paperboard (inner) + 40-60% recycled paperboard (outer) + PE coating (inner only)
•Recyclability: Difficult but marginally better than single wall (outer layer technically recyclable if separated)
•Compostability: Not compostable due to PE coating
•Landfill Impact: Similar to single wall PE-coated
•Carbon Footprint: 75-90g CO2e per cup (more material + complex manufacturing)
Double Wall Cups (PLA-Coated Inner, Uncoated Outer):
•Raw Materials: Virgin paperboard (inner) + 40-60% recycled paperboard (outer) + PLA coating
•Recyclability: Not recyclable
•Compostability: Yes, in commercial facilities (BPI certified if both layers use appropriate materials)
•Landfill Impact: Does not effectively compost in landfill
•Carbon Footprint: 80-100g CO2e per cup

The key to choosing single wall cups depends on:
![FLUX AI Image Prompt: “Conceptual split-screen image showing environmental lifecycle: left side shows single wall paper cup with sleeve creating waste, right side shows double wall cup without sleeve being composted in commercial facility, bright educational illustration style, clear visual contrast, eco-friendly color palette –ar 16:9 –style informative”
Alt Text: Environmental impact comparison showing single wall cup with sleeve waste versus double wall cup compostability in commercial composting facility]
For the single wall cups, focus on:
Commercial Composting Access: Only 2-5% of US consumers have access to commercial composting facilities that accept BPI-certified compostable cups. If your customers don’t have access, PLA cups offer no environmental benefit over PE cups—both end up in landfills where neither effectively degrades.
Sleeve Waste Reduction: Double wall cups eliminate sleeves, which represents tangible waste reduction:
•Single wall + sleeve system: 12-14g total paperboard per beverage
•Double wall alone: 14-16g total paperboard per beverage
•Waste reduction from eliminating sleeves: 4-6g paperboard per beverage (the sleeve itself)
•Impact: At 300 beverages/day, double wall eliminates 1.2-1.8kg of sleeve waste daily
Consumer Perception: Studies show 65-70% of consumers believe double wall cups are “more sustainable” than single wall + sleeve combinations, even though material usage is similar. The perception comes from eliminating visible waste (the sleeve).
Honest Recommendation:
•If you’ve verified commercial composting access: PLA-coated double wall offers best combination of performance and end-of-life sustainability
•If no composting access (most operations): PE-coated double wall offers waste reduction through sleeve elimination and performs identically to PLA in landfill
•Don’t pay premium for PLA coating unless you can verify composting infrastructure—it’s greenwashing without proper end-of-life processing

Business Profile:
•Location: Seattle, Washington
•Type: 75-seat specialty coffee shop with high to-go volume
•Daily Hot Beverage Orders: 450-600 (12oz and 16oz sizes, 70% to-go)
•Previous Setup: Single wall cups + kraft paper sleeves
Initial Situation (Months 1-12):
•Using single wall 12oz cups: $0.057/unit (buying 10,000 at a time)
•Using kraft sleeves: $0.038/unit (buying 15,000 at a time)
•Combined cost: $0.095/beverage
•Monthly spend: $1,282-1,710 (13,500-18,000 beverages)
•Labor: 2-3 minutes per hour applying sleeves (barista wage $16/hr)
Problems Identified:
1.Understanding the single wall cups helps.Peak hour bottleneck: Sleeve application added 6-8 seconds per drink during rush
2.Understanding the single wall cups helps.Customer complaints: 4-6 per week about sleeves slipping off or inadequate insulation
3.Waste perception: Customers commenting on “wasteful” double-packaging
4.Inventory complexity: Managing two SKUs (cups + sleeves) across two sizes
Solution Implementation (Month 13):
•Switched to double wall cups for all hot beverages
•Initial order: 5,000 units each of 12oz and 16oz (10,000 total)
•New cost: 12oz @ $0.120/unit, 16oz @ $0.138/unit
•Eliminated sleeve inventory entirely
•Added premium positioning messaging: “Premium insulated cups for your perfect coffee experience”
Results After 6 Months:
•Per-beverage cost: $0.120-0.138 (vs. $0.095 previous) = +$0.025-0.043 per cup
•Labor savings: 2-3 minutes/hour × $16/hr = $32-48 per operating day
•Customer complaints: Dropped to <1 per week (heat/handling related)
•Perceived value increase: 40% of customers mentioned “nicer cups” in feedback
•Price adjustment: Raised large coffee price by $0.15 (from $4.25 to $4.40) with no customer pushback
Financial Impact:
•Incremental cup cost: +$360-774/month (14,400-18,000 beverages)
•Labor savings: $800-1,200/month
•Revenue increase (price adjustment, 60% large sizes): +$1,080-1,620/month
•Net monthly benefit: +$1,520-2,046
•Annual impact: +$18,240-24,552
Additional Benefits:
•Simplified inventory management (removed 2 SKUs)
•Improved brand perception: cups feel “premium” and “sustainable” (no sleeve waste)
•Faster service during peak hours: eliminated 6-8 second sleeve step
•Reduced complaints freed staff time for customer engagement
Key Learnings:
•Labor savings and customer experience gains offset higher cup costs in high-volume operations
•Small price increases (3-4%) easily justified by tangible product improvements
•Simplifying operations (eliminating sleeves) has compounding benefits beyond direct cost savings
•Premium coffee positioning supports premium packaging without customer resistance

Business Profile:
•Location: Phoenix, Arizona
•Type: 50-seat neighborhood café with dine-in focus
•Daily Hot Beverage Orders: 120-160 (70% consumed on-premises, 30% to-go)
•Menu Positioning: Affordable coffee ($2.75-3.50)
Initial Situation (Months 1-4):
•Using double wall 12oz cups: $0.135/unit (buying 2,000 at a time from local distributor)
•Monthly spend: $486-648 (3,600-4,800 beverages)
•Customers questioned high prices for neighborhood café concept
Business Challenge:
•Operating in price-sensitive market with competition from chain coffee at $2.50-3.00
•Profit margins tight: 58-62% gross margin on coffee drinks
•Every $0.01 per cup matters at current pricing structure
•Dine-in customers don’t need extended heat retention (consumed within 5-10 minutes)
Solution Implementation (Month 5):
•Switched to single wall cups + sleeves for all hot beverages
•Sourced directly from manufacturer: Single wall $0.058/unit, sleeves $0.035/unit (5,000 unit MOQ each)
•New combined cost: $0.093/beverage (vs. $0.135 double wall)
•Savings: $0.042 per beverage
Operational Adjustments:
•Pre-sleeved cups during slower periods (not during rush)
•Trained staff to efficiently apply sleeves in 4-5 seconds
•Added small signage: “We use recyclable cups and biodegradable sleeves to keep costs low and your coffee affordable”
Results After 8 Months:
•Per-beverage cost: $0.093 (31% reduction vs. double wall)
•Monthly savings: $151-202 (3,600-4,800 beverages)
•Annual savings: $1,812-2,424
•Customer acceptance: 95%+ customers fine with sleeve system given price point
•No price increase needed: Maintained competitive $2.75-3.50 pricing
Additional Benefits:
•Cost savings reinvested in higher-quality coffee beans (+$0.08/beverage), differentiating from chains
•Positioned as “honest value” café where costs go to product quality, not fancy packaging
•Dine-in customers (70% of orders) oftensometimesved sleeves, which were then reusable for next customer (staff discretion)
•Maintained profitability while competing against larger chains
Key Learnings:
•Single wall + sleeve remains optimal for dine-in focused operations where heat retention matters less
•Cost savings can be redirected to product quality improvements that customers value more
•Transparent communication about cost-saving choices builds customer trust
•Different market segments require different packaging approaches—premium isn’t always better

Business Profile:
•Location: Austin, Texas (farmers markets, events, office park pop-ups)
•Type: Mobile espresso cart
•Daily Orders: 80-140 (100% to-go, consumed while walking/driving)
•Operating Days: 3-4 per week (Friday-Sunday + occasional weekday events)
Testing Approach (Months 1-3):
•Simultaneously tested both single wall + sleeve and double wall cups
•Rotated cup types weekly to compare customer feedback
•Tracked customer comments, returns for remakes, and direct feedback
Single Wall + Sleeve Performance (Weeks 1, 3, 5):
•Cost: $0.094/beverage (single wall $0.059 + sleeve $0.035)
•Customer feedback: “Cup is fine but sleeve keeps slipping” (8-10 comments per week)
•Remake requests: 2-3 per week due to heat complaints (customers burned hands when sleeve slipped)
•Setup time per customer: 8-10 seconds (make drink, apply sleeve, hand off)
Double Wall Performance (Weeks 2, 4, 6):
•Cost: $0.128/beverage
•Customer feedback: “Love these cups—so easy to hold” (12-15 positive comments per week)
•Remake requests: 0-1 per week (unrelated to cup performance)
•Setup time per customer: 5-6 seconds (make drink, hand off—no sleeve step)
Decision Factors for Mobile Operation:
1.Understanding the single wall cups helps.Portability Critical: Customers walking away immediately, need secure, comfortable hold
2.Understanding single wall cups helps.Speed Matters: Every second per customer impacts queue length and sales volume
3.Understanding single wall cups helps.Professional Appearance: Premium cups support $4.50-5.50 pricing at events
4.Understanding the single wall cups helps.Inventory Simplicity: Cart has 8 cubic feet storage—single SKU better than cups + sleeves
5.Understanding single wall cups helps.No Waste Receptacles: Cart can’t provide trash/recycling bins for discarded sleeves
Final Implementation (Month 4+):
•Committed to double wall cups exclusively
•Ordered 10,000 units (12oz) for volume discount: $0.115/unit
•Added custom printing with cart logo and social handles: +$0.018/unit (setup $260 amortized)
•Total cost: $0.133/beverage (custom printed double wall)
Results After 9 Months:
•Incremental cost vs. single wall + sleeve: +$0.039/beverage
•Customer satisfaction: 90%+ positive feedback specifically mentioning cups
•Average transaction time: 5-8 seconds faster (eliminated sleeve application)
•Additional sales capacity: 10-15 more customers per 4-hour shift (faster service)
•Revenue impact: +$45-82.50 per shift (10-15 customers × $4.50 average)
•Net monthly benefit: +$540-990 (additional revenue minus incremental cup costs)
Social Media Impact:
•Instagram-worthy cups with cart branding: 35% of customers photographed drinks
•Social media mentions increased 240% (customers tagged cart in posts)
•Booking requests increased 60% for private events (attributed to professional appearance)
Key Learnings:
•Mobile/to-go operations see greatest benefit from double wall (portability + speed)
•Transaction speed improvements create measurable revenue increases in volume-constrained operations
•Custom-printed premium cups become marketing assets, not just packaging costs
•Single wall + sleeve impractical for mobile operations without waste infrastructure

Use this systematic approach to select the optimal cup type for your specific business:
For the single wall cups, focus on:
Dine-In Focused (>60% consumed on-premises):
•Heat retention less critical (beverages consumed quickly)
•Customer complaints about heat rare (tables, lower mobility)
•Recommendation: Single wall + sleeve (cost optimization)
•Exception: If premium positioning ($5+ drinks), double wall enhances perceived value
To-Go Focused (>60% takeaway/delivery):
•Heat retention critical (15-30 minute consumption window)
•Portability and comfortable hold essential
•Recommendation: Double wall (customer experience priority)
•Exception: If budget positioning ($2.50-3.00 drinks), single wall + sleeve acceptable
Balanced Model (40-60% split):
•Consider customer demographics and preferences
•Test both options for 2-4 weeks, gather direct feedback
•Recommendation: Let data decide—track complaints, feedback, and operational efficiency

For single wall cups, focus on:
Beverage Temperatures:
•<140°F (warm drinks, warm milk beverages): Single wall sufficient, no sleeve needed
•140-160°F (moderate heat): Single wall + sleeve adequate, ripple wall alternative
•160-180°F (standard coffee/espresso): Double wall optimal for comfortable hold
•>180°F (fresh-brewed tea): Double wall essential
Hold Time Requirements:
•<5 minutes (quick consumption): Single wall + sleeve sufficient
•5-15 minutes (typical takeaway): Double wall preferred
•15-30+ minutes (delivery, long commutes): Double wall essential
Understanding the single wall cups requires attention to these factors:
Formula: (Annual Beverage Volume) × (Cost Difference per Cup) = Annual Cost Impact
Example Calculation:
•Annual hot beverage volume: 60,000 cups
•Double wall cost: $0.130/cup
•Single wall + sleeve cost: $0.095/cup
•Cost difference: $0.035/cup
•Annual impact: 60,000 × $0.035 = $2,100 premium for double wall
Offset Factors:
•Labor savings (sleeve application): 6 sec/cup × 60,000 cups = 100 hours annually
•At $15/hr labor: $1,500 annual savings
•Customer experience improvements: Potential for price increases, reduced complaints
•Net annual cost: $2,100 – $1,500 = $600 for significantly better customer experience
The key to choosing the single wall cups depends on:
Premium Brand ($4.50+ coffee):
•Customers expect quality in every detail
•Double wall supports premium positioning
•Cost difference negligible relative to retail price (<2%)
•Strong case for double wall
Value Brand ($2.50-3.50 coffee):
•Cost control critical to maintain competitive pricing
•Single wall + sleeve shows cost-consciousness
•Customers prioritize affordability over packaging
•Strong case for single wall + sleeve
Specialty/Craft Brand ($4.00-5.50 coffee):
•Quality and experience-focused
•Custom-printed double wall becomes brand differentiator
•Oeco-conscious customer base (appreciate sleeve waste reduction)
•Strong case for custom double wall
The key to choosing the single wall cups depends on:
Recommended Testing Protocol:
1.Understanding the single wall cups helps.Order sample packs (50-100 cups each type) from 2-3 suppliers: $30-80 investment
2.Test with actual beverages at operating temperatures for 1-2 weeks
3.Gather staff feedback on handling, speed, customer reactions
4.Track customer comments, complaints, and explicit feedback
5.Calculate actual costs including labor time observations
Don’t Make Decision Based On:
•What competitors do (different business models)
•Supplier recommendations (biased toward higher-margin products)
•Assumptions about customer preferences (test and measure)
Finding reliable cup suppliers with reasonable MOQs and consistent quality is critical.

Understanding the single wall cups requires attention to these factors:
Single Wall Cups:
•Stock/Generic: 1,000-2,000 units per size (widely available)
•Custom Printed: 10,000-20,000 units per design
•Lead Time: 15-25 days (stock), 30-40 days (custom)
Double Wall Cups:
•Stock/Generic: 2,000-3,000 units per size (less common in stock)
•Custom Printed: 15,000-25,000 units per design
•Lead Time: 20-30 days (stock), 35-45 days (custom)
Sleeves:
•Stock/Generic: 2,000-5,000 units (standard kraft or white)
•Custom Printed: 10,000-15,000 units per design
•Lead Time: 15-20 days (stock), 25-35 days (custom)
Understanding the single wall cups requires attention to these factors:
Quality Verification (Before First Order):
•[ ] Request samples of 3-5 cup sizes with lids
•[ ] Test samples with beverages at operating temperatures (160-180°F)
•[ ] Verify temperature retention for 20-30 minutes
•[ ] Check structural integrity (squeeze test, drop test from 3 feet)
•[ ] Confirm FDA compliance documentation (21 CFR 176.170)
•[ ] Request third-party test reports for temperature performance
Pricing Transparency:
•[ ] Get written quotes for multiple order quantities (1,000 / 2,500 / 5,000 / 10,000 units)
•[ ] Verify all costs (product, shipping, customs, setup fees for custom printing)
•[ ] Confirm payment terms (30-50% deposit standard, avoid 100% prepayment)
•[ ] Establish price lock period (6-12 months recommended)
Reliability Indicators:
•[ ] Supplier operates for 5+ years (verify business registration)
•[ ] References from 2-3 current customers in your market
•[ ] Responsive communication (replies within 24 hours)
•[ ] Clear production timeline commitments
•[ ] Documented quality control process (in-house or third-party inspection)
Red Flags to Avoid:
•MOQ demands >25,000 units for first order (too risky)
•No sample policy or charges >$100 for samples
•Vague about certifications or can’t provide documentation
•Requires 100% payment before production
•No references or case studies from similar businesses
•Significantly cheaper than market (15-20%+ below competitors)—likely quality issues
For single wall cups, focus on:
Yes—lids attach to the cup rim, which has identical dimensions regardless of wall construction. Understanding single wall cups helps.An 8oz single wall cup and an 8oz double wall cup use the exact same lid. You don’t need separate lid inventory for different wall types.
The rim diameter is standardized across the industry:
•8oz cups (single or double wall): 80mm rim diameter
•12oz cups (single or double wall): 90mm rim diameter
•16oz cups (single or double wall): 90mm rim diameter
This means you can switch between cup types without changing your lid inventory or supply chain. Understanding the single wall cups helps.But ensure your lids seal properly—test with hot liquid and shake vigorously to verify no leaks. Lid seal quality varies by manufacturer regardless of cup type.
For the single wall cups, focus on:
Most double wall cups fit standard car cup holders, but verify dimensions with your supplier:
Standard Cup Holder Opening: 2.75-3.25 inches (70-82mm diameter)
Cup Bottom Diameters:
•8oz single wall: 2.0-2.2″ (51-56mm) ✓ Fits easily
•8oz double wall: 2.3-2.5″ (58-64mm) ✓ Fits most holders
•12oz single wall: 2.2-2.4″ (56-61mm) ✓ Fits easily
•12oz double wall: 2.5-2.7″ (64-69mm) ✓ Fits most holders (snug)
•16oz single wall: 2.4-2.6″ (61-66mm) ✓ Fits most holders
•16oz double wall: 2.7-2.9″ (69-74mm) ⚠️ May be tight in smaller holders
Double wall cups are 0.2-0.4 inches wider at the base than single wall cups due to the double layer construction. This is rarely a problem for 8-12oz sizes but can create a snug fit for 16oz+ cups in compact car models or older vehicles.
Recommendation: Request exact measurements (base diameter, rim diameter, height) from suppliers and test samples in various cup holders before large orders. Most suppliers can provide slightly tapered designs that improve cup holder compatibility.
The key to choosing single wall cups depends on:
Ripple wall cups offer moderate insulation between single and double wall, but they rarely represent the optimal choice for most operations:
Ripple Wall Advantages:
•Better insulation than single wall (exterior stays 115-130°F vs. 140-150°F)
•Lower cost than double wall ($0.08-0.11 vs. $0.10-0.16 per 12oz cup)
•Distinctive textured appearance appeals to some brands
•Slightly better structural rigidity than smooth single wall
Ripple Wall Disadvantages:
•Still requires sleeves for many customers (uncomfortable hold >2-4 minutes)
•More expensive than single wall + sleeve ($0.08-0.11 vs. $0.09 combined)
•Less insulation than double wall (not worth the premium over single wall for most users)
•Limited supplier availability (fewer manufacturers, higher MOQs)
•Printing quality can be compromised by textured surface
When Ripple Wall Makes Sense:
•Visual differentiation important for brand identity
•Beverage temperatures 150-165°F (moderate heat where partial insulation helps)
•Customer base split between sleeve preferrers and no-sleeve preferrers
•Budget doesn’t allow double wall but want upgrade from single wall
Recommendation: For most operations, choose single wall + sleeve OR double wall than ripple wall. Ripple wall rarely offers the best cost/performance ratio. HowevButrand aesthetics are paramount and the textured look aligns with your identity, ripple wall can be worth the premium.
Understanding the single wall cups requires attention to these factors:
Use this formula to calculate total cost including labor:
Single Wall + Sleeve Total Cost:
“`
Cup Cost + Sleeve Cost + (Labor Rate per Hour ÷ Cups per Hour)
Example:
•Cup: $0.055
•Sleeve: $0.035
•Labor: $15/hour
•Cups per hour: 60 (assuming 1 minute per beverage, 6 seconds for sleeve application)
•Labor per cup: $15 ÷ 60 = $0.25 per beverage
•Sleeve-specific labor (6 seconds): $0.25 × (6 sec ÷ 60 sec) = $0.025
TOTAL: $0.055 + $0.035 + $0.025 = $0.115 per beverage
“`
Double Wall Total Cost:
“`
Cup Cost (no additional labor)
Example:
•Cup: $0.125
•Labor: Included in standard beverage preparation time
TOTAL: $0.125 per beverage
“`
Comparison:
•Single wall + sleeve: $0.115
•Double wall: $0.125
•Difference: $0.010 more expensive for double wall (vs. $0.070 if not accounting for labor)
Important Variables:
•Labor rate: Higher wages ($18-20/hr in premium markets) increase sleeve labor cost to $0.030-0.033
•Sleeve application time: Efficient staff may apply sleeves in 4-5 seconds; during rush periods might take 8-10 seconds
•Volume: Higher volume operations see greater labor cost impact (100 beverages/day = $2.50/day in sleeve labor)
Break-even point: At $15/hr labor, sleeve labor costs $0.025/beverage. If sleeves cost more than $0.025 (typical is $0.030-0.040), you’re paying $0.055-0.065 per beverage for the sleeve system vs. paying $0.070 more for double wall cups—making double wall only $0.005-0.015 more expensive while providing better customer experience.
When evaluating the single wall cups, consider the following:
For iced beverages and cold drinks, single wall cups are the optimal choice—double wall provides no benefit and wastes material:
Cold Beverage Performance (35-45°F drinks):
•Condensation: Both single and double wall cups develop exterior condensation equally
•Insulation: Cold beverages don’t require hand protection from heat
•Customer comfort: Both comfortable to hold (no heat issue)
•Temperature retention: Double wall provides minimal benefit for cold drinks (beverages warm slowly regardless)
Cost Comparison for Iced Drinks:
•Single wall 16oz cup: $0.06-0.08
•Double wall 16oz cup: $0.12-0.16
•Premium: 100% more expensive for zero functional benefit
Better Cold Beverage Options:
1.Understanding the single wall cups helps.Single wall clear PET plastic cups: $0.08-0.12, crystal-clear for visual appeal (smoothies, colorful drinks)
2.Single wall kraft paperboard: $0.06-0.08, sustainable appearance
3.Understanding the single wall cups helps.Single wall with aqueous coating: $0.07-0.10, fully recyclable/repulpable option
Recommendation: Never use double wall cups for cold beverages unless you’re using the same cup for both hot and cold applications (operational simplification). If you serve both hot and cold drinks, consider:
•Option A: Single wall for cold drinks, double wall for hot drinks (two SKUs, optimal performance)
•Option B: Double wall for everything (one SKU, simplified inventory, higher cost for cold drinks)
Choose Option A if cold drinks represent >30% of beverage sales and you have storage for two cup types, single wall cups matter.Choose Option B if simplicity and single-SKU inventory management outweigh the cost premium on cold drinks.
The key to choosing the single wall cups depends on:
Essential Certifications (Non-Negotiable):
1. FDA Compliance (United States):
•Regulation: FDA 21 CFR 176.170 (paper and paperboard in food contact)
•Verification: Request FDA compliance letter or third-party test report
•What It Confirms: Materials safe for direct food contact, no harmful chemical migration
•Cost: Should be included at no extra charge (standard requirement)
2. BPI Certification (If claiming compostable):
•Organization: Biodegradable Products Institute
•Verification: Request BPI certificate number, verify at bpiworld.org
•What It Confirms: Product breaks down in commercial composting facilities per ASTM D6400 or D6868 standards
•Cost: Adds $0.04-0.08/unit typically (ceusuallyompostable materials premium)
•Important: Without BPI certification, you cannot legally market cups as “compostable” in many jurisdictions
Optional but Recommended Certifications:
3. FSC Certification (Forest Stewardship Council):
•What It Confirms: Paperboard sourced from responsibly managed forests
•Cost Impact: +$0.02-0.04/unit typically
•**Voftenupports sustainability marketing, appeals to eco-conscious customers
4. ISO 9001 (Quality Management):
•What It Confirms: Supplier has documented quality management systems
•Value: Indicates consistent manufacturing processes and quality control
5. PFAS-Free Testing:
•What It Confirms: No per- and polyfluoroalkyl substances (increasingly banned in food packaging)
•Verification: Request third-party test report showing non-detect levels
•Cost Impact: +$0.02-0.05/unit for PFAS-free alternative grease-resistant treatments
Red Flags:
•Supplier cannot provide FDA compliance documentation
•Generic “food safe” or “food grade” claims without specific regulatory citations
•Claims “compostable” or “biodegradable” without BPI or equivalent third-party certification
•Refuses to provide material safety data sheets (MSDS) or test reports
•Significantly cheaper than competitors (15-20%+ below market) without explanation
Verification Process:
1.Request all certifications in writing before placing orders
2.Verify certificate numbers against issuing organization databases (BPI, FSC)
3.Ask for third-party test reports (not just supplier’s internal claims)
4.Understanding the single wall cups helps.Confirm certifications cover the specific products you’re ordering (not just general factory certifications)
Understanding single wall cups requires attention to these factors:
Customers will definitely notice the switch—whether they complain depends on which direction you’re switching and how you communicate the change:
Switching from Single Wall + Sleeve to Double Wall:
•Customer Perception: Universally positive—seen as upgrade
•Typical Feedback: “New cups are so much better!” “Love that I don’t need a sleeve”
•Complaints: Virtually none (0-1% might prefer sleeves out of habit)
•Communication Approach: Highlight as improvement: “We’ve upgraded to premium insulated cups for better heat retention and comfort”
•Pricing: Can justify small price increase ($0.10-0.15) when making this switch
Switching from Double Wall to Single Wall + Sleeve:
•Customer Perception: Universally negative—seen as downgrade/cost-cutting
•Typical Feedback: “Why did you switch to cheaper cups?” “These aren’t as good”
•Complaints: 15-25% of regular customers will comment negatively
•Communication Approach: Must be proactive and transparent: “We’ve switched to recyclable cups with biodegradable sleeves to reduce environmental impact” (sustainability angle) or “We’ve optimized our packaging to invest more in premium ingredients” (value angle)
•Pricing: Cannot raise prices when making this switch—customers will see it as paying more for less
Best Practices for Switching:
1.Understanding the single wall cups helps.Test First: Order small quantities of new cup type and gather staff/customer feedback before full switchover
2.Understanding single wall cups helps.Communicate Proactively: Use signage — social media, and staff training to explain the change before customers discover it
3.Understanding single wall cups helps.Frame Appropriately: Switching to better cup? Emphasize quality upgrade. Switching to lower-cost option? Emphasize value proposition or sustainability benefits
4.Understanding single wall cups helps.Time Strategically: Make changes during slower periods (not holiday seasons or busy summer months) when customer traffic is lower and you can manage feedback
5.Understanding single wall cups helps.Offer Choice (Temporarily): For 2-4 weeks, offer both options and let customers choose—gather feedback on preferences to validate decision
Recommendation: Avoid switching from double wall to single wall + sleeve unless absolutely necessary for financial survival. The negative customer perception rarely justifies the cost savings, and you risk losing customers to competitors who maintain premium packaging. If you must make this switch, prepare comprehensive communication strategy and consider it a last resort.
Papacko offers both single wall and double wall paper cups with flexible MOQs starting at 2,000 units. Understanding the single wall cups helps.Our product specialists help you select the optimal cup type for your business model, beverage temperatures, and budget—with transparent pricing at every volume tier.
Get Started:
•Request free samples of single wall, double wall, and ripple wall cups with matching lids
•Receive side-by-side comparison with temperature testing data for your specific beverages
•Get detailed pricing quote within 24 hours including all costs (shipping, customs, custom printing setup)