




آخر تحديث: نوفمبر 2025
وقت القراءة:: 9 دقائق
المؤلف: فريق محتوى باباكو
تشكل الوجبات الجاهزة والتوصيل الآن 40-60% من إيرادات العديد من المطاعم. لم يعد التغليف مجرد حاوية بعد الآن - بل أصبح جزءًا من المنتج نفسه.
تحافظ عبوات الطعام المناسبة التي تُستخدم لمرة واحدة على الطعام ساخنًا (أو باردًا)، وتمنع التسريبات أثناء النقل، وتحافظ على طريقة العرض، وتعزز هوية علامتك التجارية. تغليف سيء؟ هذا يعني بطاطس مقلية رطبة، وصلصة مسكوبة، وعملاء غاضبين، وتقييمات بنجمة واحدة.
ولكن إليك الأمر: ليست كل العبوات التي تستخدم لمرة واحدة متساوية. فالعلب الورقية تعمل بشكل رائع مع الدجاج المقلي ولكنها تفشل فشلاً ذريعاً مع الحساء. تبدو حاويات PLA صديقة للبيئة ولكنها لا تتحمل درجات حرارة أعلى من 140 درجة فهرنهايت. وقد تكلف هذه العبوات “القابلة للتحلل” 50% أكثر من البدائل القياسية المبطنة بالبولي إيثيلين.
في هذا الدليل, ستتعلم
-المواد التي تعمل بالفعل مع أنواع الطعام المختلفة (الزيت، الحرارة، الرطوبة)
-تفاصيل التكلفة الحقيقية بما في ذلك النفقات الخفية
-آليات مانعة للتسرب مانعة للتسرب تمنع بالفعل الانسكابات
-كيفية الموازنة بين مطالبات الاستدامة والواقع التشغيلي
💡 الوجبات السريعة: تعتمد العبوات “الأفضل” التي تستخدم لمرة واحدة على نطاق درجة حرارة قائمتك ومحتوى الزيت ووقت التسليم وتوقعات العملاء. يحتاج البرغر إلى تغليف مختلف عن الرامين، وتحتاج العلامات التجارية الممتازة إلى تغليف مختلف عن العلامات التجارية ذات القيمة.
التغليف الخاص بك هو آخر شيء تتحكم فيه قبل وصول الطعام إلى العميل. فبمجرد خروجه من مطبخك، لا يمكنك إصلاح طريقة العرض أو درجة الحرارة أو السلامة الهيكلية.
تركز معظم المطاعم على نسبة تكلفة الطعام ولكنها تتجاهل تأثير التعبئة والتغليف على رضا العملاء وتكرار الطلبات.
ما يحدث مع التغليف الخاطئ:
-حاويات رطبة من تراكم البخار (خاصة الأطعمة المقلية)
-تسرب الصلصة التي تلطخ أكياس التوصيل أو مقاعد السيارة
-يصل الطعام باردًا لأن الحاوية ضعيفة العزل
-تحول العناصر أثناء النقل، مما يفسد العرض
-العملاء المهتمون بالبيئة يلاحظون ادعاءات الغسل الأخضر
تأثير الأعمال:
-23% من شكاوى التوصيل تتعلق بمشكلات في التعبئة والتغليف (صلصة مسربة، حاويات مسحوقة، طعام بارد)
-الزبائن يلومون المطعم، وليس سائق التوصيل أو مورد التغليف
-تجربة واحدة سيئة واحدة تعني في كثير من الأحيان عدم تكرار الطلب، بغض النظر عن جودة الطعام
صيانة درجة الحرارة: يجب أن يصل الدجاج المقلي مقرمشاً، ويجب أن يبقى الحساء ساخناً لمدة 20-30 دقيقة. وهذا يتطلب فهم خصائص العزل ووضع فتحة التهوية.
السلامة الهيكلية: يجب أن يبقى التغليف على قيد الحياة:
-التكديس في أكياس التوصيل (3-5 طلبات لكل سائق)
-اهتزازات الدراجات النارية/الدراجات النارية/الدراجات الهوائية وتأثيراتها
-تغيرات درجة الحرارة (حرارة المطبخ ← الهواء المحيط ← موقع العميل)
-التعامل مع العملاء (الفتح بدون انسكاب)
منع التسرب: شكوى #1 في توصيل الطعام. يتطلب:
-تصميم مانع تسرب مناسب (أقفال اللسان مقابل الضغط مقابل الضغط مقابل المادة اللاصقة)
-حواجز مقاومة للشحوم (طلاء مقاوم للشحوم (15-25 جم/م² كحد أدنى)
-عزل الحجرة السائلة للصلصات/التتبيلات
التواصل مع العلامة التجارية: العبوات الخاصة بك هي إعلانات متنقلة. 73% من عملاء التوصيل يحتفظون بالحاويات مؤقتًا (لبقايا الطعام والتخزين)، مما يوسع نطاق عرض العلامة التجارية إلى ما بعد الوجبة.
🎯 رؤى الصناعة: تنفق العلامات التجارية الممتازة للوجبات السريعة الممتازة 8-121 تيرابايت 3 تيرابايت من تكلفة الطعام على التغليف، بينما تنفق المطاعم السريعة القيمة 3-51 تيرابايت 3 تيرابايت. ويظهر الفرق في إدراك العملاء ومعدلات التكرار ومتوسط قيم الطلبات.

الأفضل لـ: الأطعمة الجافة/شبه الجافة والسندويشات والبرغر واللفائف والدجاج المقلي والبيتزا والمخبوزات
الهيكل المادي:
-الورق الأساسي: 250-350 جم/م² ورق كرافت أو ورق مقوى أبيض
-طلاء داخلي: بولي إيثيلين البولي إيثيلين (بترولي) أو PLA (نباتي) أو حاجز مائي
-مقاومة الشحوم: سمك الطلاء 15-25 جم/م2
✅ المزايا:
-بصمة كربونية أقل من البدائل البلاستيكية
-آمن للاستخدام في الميكروويف (الطلاء المائي فقط؛ أما البولي إيثيلين البولي إيثيلين وجيلاين البلاستيك فلا)
-إدراك أفضل للمستهلك للاستدامة
-تصميم قابل للتنفس يمنع تراكم البخار للأطعمة المقلية
❌ القيود:
-غير مناسب للأطعمة الغنية بالسوائل (الحساء والكاري مع الكثير من الصلصة)
-تقتصر مقاومة الحرارة على 185-200 درجة فهرنهايت حسب الطلاء
-أغلى من العبوات البلاستيكية (15-30% الممتازة)
-يمكن أن يلين أو يتشوه مع التلامس الطويل مع الأطعمة الرطبة
المواصفات النموذجية:
| نوع المنتج | وزن الورق | نوع الطلاء | مقاومة الحرارة | أفضل تطبيق |
|---|---|---|---|---|
| علب غداء كرافت | 300-350 جم/م² | PE أو PLA | حتى 200 درجة فهرنهايت | البرغر، والسندويشات، والسلطات |
| أوعية ورقية | 250-280 جم/م² | بولي إيثيلين (طبقة مزدوجة) | حتى 212 درجة فهرنهايت | المعكرونة وأطباق الأرز والمعكرونة |
| صناديق صدفيّة | 280-320 جم/م2 | بولي إيثيلين أو مائي | حتى 185 درجة فهرنهايت | دجاج مقلي وتاكو ولفائف التاكو واللفائف |
| علب البيتزا | 280-300 جم/م² | بدون طلاء (قابل للتنفس) | حتى 300 درجة فهرنهايت | البيتزا والخبز المسطح |
الأفضل لـ: الأطعمة عالية السوائل والحساء والكاري والصلصات والصلصات والسلطات الباردة والحلويات والمشروبات
الأنواع الشائعة:
-بولي بروبيلين (بولي بروبيلين): مقاوم للحرارة، آمن للاستخدام في الميكروويف، متعدد الاستخدامات
-بولي إيثيلين تيريفثالات البولي إيثيلين (PET): نقي كالكريستال، رائع للمواد الباردة والسلطات
-PS (البوليسترين/الفوم): عزل ممتاز، أقل تكلفة، يتم التخلص التدريجي منه في العديد من المناطق
✅ المزايا:
-احتواء ممتاز للسوائل (عدم وجود تسربات مع غلق الغطاء المناسب)
-مقاومة عالية للحرارة (مقابض PP تصل درجة حرارتها إلى 240 درجة فهرنهايت، آمنة للتسخين في الميكروويف)
-خيارات واضحة وضوح الشمس (PET) تعرض الطعام بشكل جميل
-أقل تكلفة لكل وحدة (30-50% أرخص من البدائل الورقية)
-أطول فترة صلاحية للمخزون المخزن (بدون حساسية للرطوبة)
❌ القيود:
-ضعف الإدراك البيئي (يربط العملاء البلاستيك بالنفايات)
-غير قابلة للتسميد أو إعادة التدوير بسهولة في معظم المناطق
-محظور أو مقيد في العديد من المدن/البلدان (خاصة رغوة PS)
-يمكن أن ترشح مواد كيميائية في درجات حرارة عالية (تحقق من شهادة الدرجة الغذائية)
التطبيقات النموذجية:
| المواد | نطاق الحرارة | آمن للاستخدام في الميكروويف | الأفضل لـ | متوسط التكلفة |
|---|---|---|---|---|
| PP (شفاف/أسود) | -4 درجة فهرنهايت إلى 240 درجة فهرنهايت | نعم | الحساء الساخن والكاري وأطباق الأرز | $0.15-0.25 |
| PET (كريستال شفاف) | -40 درجة فهرنهايت إلى 140 درجة فهرنهايت | لا يوجد | السلطات الباردة، والحلويات، والسوشي | $0.12-0.20 |
| رغوة PS | 32 درجة فهرنهايت إلى 200 درجة فهرنهايت | محدودة | وجبات ساخنة اقتصادية (حيثما كان ذلك قانونياً) | $0.08-0.12 |
⚠️ تنبيه تنظيمي: رغوة البوليسترين (الستايروفوم) محظورة في أكثر من 100 مدينة بما في ذلك مدينة نيويورك وسان فرانسيسكو وسياتل وولايات بأكملها مثل كاليفورنيا وماين وماريلاند. تحقق دائماً من اللوائح المحلية قبل الطلب.
الأفضل لـ: أطعمة عالية الحرارة، أفران، تقديم الطعام، حصص بحجم عائلي، إعداد الوجبات المجمدة
✅ المزايا:
-مقاومة شديدة للحرارة (يمكن وضعها مباشرة في الفرن حتى 500 درجة فهرنهايت)
-احتفاظ ممتاز بالحرارة (يحافظ على الطعام ساخنًا لمدة 45-60 دقيقة)
-مقاوم للشحوم والرطوبة (عدم وجود تسربات)
-قابلة لإعادة التدوير في معظم البرامج (قبول أعلى من حاويات المواد المختلطة)
-يمكن تجميدها وإعادة تسخينها عدة مرات
❌ القيود:
-غير آمن للاستخدام في الميكروويف (المعدن يسبب شرارة)
-أعلى تكلفة من الورق أو البلاستيك (25-40% علاوة)
-غير شفاف (لا يمكن عرض الطعام بشكل مرئي)
-المخاوف البيئية بشأن التعدين والطاقة الإنتاجية
أفضل التطبيقات: اللازانيا، والطواجن، واللحوم المشوية، وأطقم الوجبات العائلية، وصواني تقديم الطعام، وخدمات إعداد الوجبات

لا تتصرف جميع الأطعمة بنفس الطريقة أثناء النقل. قم بتجميع عناصر القائمة حسب هذه الخصائص:
حرارة عالية + رطوبة منخفضة + رطوبة منخفضة (الأصناف المقلية/المشوية):
-الدجاج المقلي والبطاطا المقلية والسندويشات المشوية والبيتزا
-أفضل تغليف: صدفيات ورقية ذات فتحات تهوية أو صناديق كرافت ذات فتحات تهوية
-لماذا: يتسرب البخار، مما يمنع التعفن؛ يمتص الورق الحد الأدنى من الشحوم
حرارة عالية + رطوبة عالية (الحساء والكاري واليخنات):
-الرامن والفاهو والكاري والفلفل الحار واليخنات والباستا الحارة
-أفضل تغليف: أوعية بلاستيكية من البولي بروبيلين بولي بروبيلين مع أغطية محكمة الإغلاق + أكواب صلصة منفصلة
-لماذا: البلاستيك فقط هو الذي يمنع التسرب بشكل موثوق؛ فالورق يلين مع ملامسة السوائل لفترة طويلة
درجة حرارة الغرفة + رطوبة معتدلة (السندويشات واللفائف):
-السندويشات اللذيذة والبوريتو واللفائف ولفائف السوشي
-أفضل تغليف: صناديق من ورق الكرافت أو علب مبطنة بجلاستيك PLA
-لماذا: مقاومة معتدلة للشحوم المطلوبة؛ خيارات صديقة للبيئة تعمل بشكل جيد
البرد + الرطوبة العالية (السلطات والحلويات):
-السلطات الخضراء وأطباق الحبوب والحبوب والحلويات
-أفضل تغليف: حاويات شفافة من البولي إيثيلين تيريفثاليت مع أغطية آمنة
-لماذا: عرض المكونات؛ لا حاجة لمقاومة الحرارة؛ يرغب العملاء في رؤية المكونات طازجة
توصيل قصير (أقل من 15 دقيقة):
-يعمل الورق العادي ذو الجدار الواحد أو البلاستيك الأساسي بشكل جيد
-خيار فعال من حيث التكلفة للعملاء القريبين
-تراكم البخار في حده الأدنى
توصيل متوسط (15-30 دقيقة):
-تحتاج إلى عزل أفضل للأطعمة الساخنة
-ضع في اعتبارك الأكياس الورقية مزدوجة الجدار أو الأكياس المعزولة
-يصبح وضع فتحة التهوية أمراً بالغ الأهمية للعناصر المقلية
توصيل طويل (أكثر من 30 دقيقة):
-حاويات ألومنيوم لأقصى قدر من الاحتفاظ بالحرارة
-مكونات منفصلة (احتفظ بالمكونات المقرمشة منفصلة عن الصلصة)
-أكياس التوصيل المعزولة ضرورية
-ضع في اعتبارك حلول التدفئة النشطة للخدمة المتميزة
لا تنظر فقط إلى سعر الوحدة. ضع في اعتبارك:
التكاليف الخفية التي يجب مراعاتها:
1.النفايات الناتجة عن شكاوى العملاء: حاوية واحدة مسربة = خسارة عميل واحد + استرداد الأموال + تقييم سيء
- التكلفة التقديرية: $15-30 لكل حادثة
2.مساحة التخزين: التعبئة والتغليف الأكبر حجمًا (الأصداف الرغوية والصناديق الكبيرة) تتطلب مساحة أكبر في المستودعات
- ضع في اعتبارك: التكلفة لكل قدم مكعب من التخزين
3.وقت العمل: التجميع المعقد (الأغطية المنفصلة، والألسنة، والإدخالات) يضيف 5-15 ثانية لكل طلب
- عند 200 طلب/يوميًا 15-50 دقيقة من العمل الإضافي يوميًا
4.إدراك العلامة التجارية: التغليف الرخيص يشير إلى رخص الطعام، حتى لو كان طعامك رخيصًا
- يمكن للتغليف المتميز أن يبرر ارتفاع أسعار القائمة 8-12%
مثال لمقارنة التكلفة (وعاء سعة 16 أونصة، موك 10,000 وحدة):
| نوع الحاوية | تكلفة الوحدة | وقت التجميع | معدل الشكاوى | التكلفة الحقيقية/الوحدة |
|---|---|---|---|---|
| بلاستيك PP الأساسي | $0.15 | 3 ثوانٍ | 2% | $0.17 |
| وعاء من ورق الكرافت (مبطن بالبولي إيثيلين) | $0.22 | 5 ثوانٍ | 1% | $0.24 |
| وعاء قابل للتحويل إلى سماد قابل للتحويل إلى سماد | $0.28 | 5 ثوانٍ | 1% | $0.30 |
| حاوية رقائق الألومنيوم | $0.25 | 4 ثوانٍ | 0.5% | $0.26 |
💡 نصيحة باباكو: بالنسبة للوجبات الجاهزة ذات الحجم الكبير (أكثر من 500 طلب/يوم)، فإن تخفيض 1% في شكاوى التسريب يوفر $P75-150 شهريًا في عمليات الاسترداد وإعادة التسليم. العبوات الممتازةغالبًا ما تدفع في بعض الأحيان ثمنها من خلال تقليل الشكاوى وحدها.

شكوى توصيل #1 في جميع أنحاء العالم: “تسربت الصلصة في جميع أنحاء الكيس.”
أختام قفل القفل بعلامة تبويب (شائع في الأصداف الصدفية):
-كيف تعمل: تتناسب الألسنة الموجودة على الغطاء مع الفتحات الموجودة على القاعدة
-الإيجابيات: لا حاجة إلى مادة لاصقة، سهلة الفتح، قابلة لإعادة الاستخدام من قبل العميل
-السلبيات: يمكن أن تنفتح إذا امتلأت أو تأثرت أثناء النقل
-الأفضل لـ: الأطعمة الجافة/شبه الجافة (البرغر والبطاطا المقلية والسلطات)
-مخاطر التسرب: متوسطة (معدل فشل 3-5% مع مستويات تعبئة مناسبة)
أغطية ملائمة للضغط (شائع في العبوات البلاستيكية):
-كيف يعمل: تنضغط حافة الغطاء على حافة الحاوية، مما يؤدي إلى إحكام الإغلاق
-الإيجابيات: مانع تسرب قوي، يعمل مع السوائل، تصميم بسيط
-السلبيات: يمكن أن يصعب على العملاء فتحه، ويتطلب تصنيعًا دقيقًا
-الأفضل لـ: الشوربات والكاري والأطباق الغنية بالسوائل
-مخاطر التسرب: منخفضة (أقل من 1% مع جودة التصنيع)
الأختام اللاصقة/البلاستيكية (الخيار المتميز):
-كيف يعمل: غشاء محكم الإغلاق بالحرارة أو شريط لاصق يربط الغطاء بالحاوية
-الإيجابيات: واضح العبث، أقوى حماية ضد التسرب، أقوى حماية ضد التسرب، تصور ممتاز
-السلبيات: غير قابلة لإعادة الاستخدام، تضيف تكلفة ($0.03-0.05 لكل وحدة)، تتطلب معدات خاصة
-الأفضل لـ: أطقم الوجبات، وخدمات تقديم الطعام، وعلامات التوصيل فقط
-مخاطر التسرب: منخفضة جداً (أقل من 0.51 تيرابايت 3 تيرابايت)
تصاميم مطوية من الأعلى إلى الأسفل (أكياس ورقية وصناديق بعلامات تبويب):
-طريقة العمل: تُطوى اللوحات وتُثنى أو تُستخدم في الإغلاق باللاصق
-الإيجابيات: بسيطة واقتصادية وتصلح للمواد الجافة
-السلبيات: غير مانعة للتسرب، ضعيفة للسوائل، يمكن أن تفتح أثناء النقل
-الأفضل لـ: البيتزا والسندويتشات والمخبوزات
-مخاطر التسرب: عالية للسوائل (غير مستحسن)
إدارة مستوى التعبئة:
-لا تملأ العبوات السائلة التي تزيد سعتها عن 80%
-اترك مسافة 0.5-1 بوصة من الرأس لضغط الختم
-بالنسبة للصلصات، تُستخدم أكواب منفصلة سعة 2 أونصة/4 أونصات مع أغطية محكمة الإغلاق
مكونات رطبة وجافة منفصلة:
-عبئ التتبيلة بشكل منفصل للسلطات (يضيفها العميل)
-احتفظ بالأصناف المقلية منفصلة عن عبوات الصلصة
-استخدم حاويات مجزأة للوجبات متعددة المكونات
التدريب على تطبيق الغطاء:
-تدريب الموظفين على الضغط على الأغطية بإحكام حول المحيط بالكامل
-تحقق من وجود ثغرات ظاهرة قبل تعبئة الطلب
-إنشاء فحوصات فورية لمراقبة الجودة (1 من كل 10 طلبات)
وضع حقيبة التوصيل:
-ضع العبوات السائلة في وضع مستقيم في وسط الكيس
-استخدم فواصل أو حشوات من الكرتون المقوى لمنع التحول
-توجيه السائقين بالحفاظ على مستوى الحقائب أثناء النقل
📦 معيار الجودة بابكو: تخضع حاويات الطعام لدينا لاختبارات السقوط من ارتفاع 3 أقدام مع ملء السائل بالكامل. يجب أن تحافظ الحاويات على سلامة الختم خلال 5 قطرات متتالية لاجتياز الفحص.

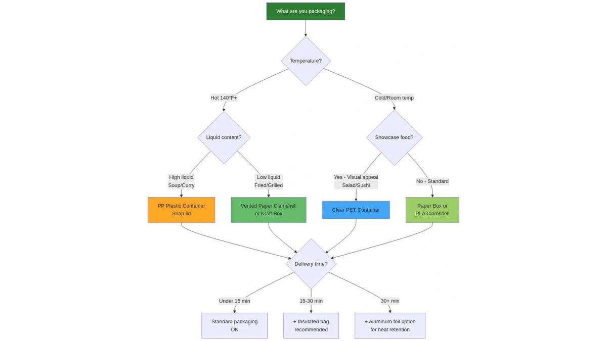
نص بديل: شجرة القرار لاختيار عبوات الأغذية التي تستخدم لمرة واحدة بناءً على درجة الحرارة، ومحتوى السوائل، واحتياجات العرض، ووقت التسليم
اسم الملف:: blog_002_mermaid_01.png
“قابل للتحويل إلى سماد” لا يعني أنه سوف يتحول إلى سماد في الفناء الخلفي أو في مكب النفايات المحلي. “قابل لإعادة التدوير” لا يعني أنه سيتم إعادة تدويره بالفعل.
الحقيقة بشأن عبوات PLA (حمض متعدد اللبنيك):
-يتطلب مرافق التسميد الصناعي في درجة حرارة 140-160 درجة فهرنهايت لمدة 90-180 يومًا
-أقل من 5% من بلديات الولايات المتحدة لديها إمكانية الوصول إلى السماد العضوي التجاري
-في حالة إرساله إلى مكب النفايات، لا يتحلل البلاستيك متعدد البلاستيك PLA أسرع من البلاستيك العادي
-لا يمكن إعادة تدويرها مع البلاستيك القياسي (تلوث مجاري إعادة التدوير)
-التكاليف 20-40% أكثر من البدائل المغلفة بـ PE
عندما يكون PLA منطقيًا:
-لقد تأكدت من الوصول إلى السماد العضوي التجاري
-عملاؤك يهتمون بالاستدامة وسيدفعون أقساطاً مميزة
-لوائح محلية تحفز أو تفرض التغليف القابل للتحويل إلى سماد
-تريد بناء هوية العلامة التجارية حول المسؤولية البيئية
عندما لا يكون قانون PLA منطقيًا:
-لا توجد بنية تحتية محلية للسماد العضوي (ينتهي به المطاف في مكب النفايات على أي حال)
-قاعدة العملاء الحساسة للأسعار
-الاستخدامات عالية الحرارة (يلين PLA فوق 140 درجة فهرنهايت)
الخيار 1: الورق القابل لإعادة التدوير مع طلاء مائي
-يمكن معالجتها في مسارات إعادة تدوير الورق القياسية
-بصمة كربونية أقل من البلاستيك
-مقبولة على نطاق واسع من قبل المستهلكين
-التكلفة: 20-35% أكثر من المغلفة بـ PE
الخيار 2: بلاستيك PP (بلاستيك قابل لإعادة التدوير #5)
-تقبل العديد من البرامج الآن PP لإعادة التدوير
-أكثر متانة من الورق (عدد أقل من الحاويات المهدرة)
-أطول عمر وظيفي إذا كان العملاء يعيدون استخدام الحاويات
-التكلفة: التسعير الأساسي
الخيار 3: برامج الحاويات القابلة لإعادة الاستخدام
-يعيد العملاء الحاويات للتنظيف وإعادة الاستخدام
-يعمل مع خدمة الاستلام من المطعم أو خدمات الوجبات بالاشتراك
-يقلل من النفايات بنسبة 90%+ مقارنةً بالمواد التي تُستخدم لمرة واحدة
-التعقيد التشغيلي: مرتفع (التنظيف والتتبع والخدمات اللوجستية)
FSC (مجلس رعاية الغابات): المنتجات الورقية من الغابات المدارة بشكل مستدام
BPI (معهد المنتجات القابلة للتحلل الحيوي): شهادات المنتجات القابلة للتحويل إلى سماد عضوي تفي بـ ASTM D6400 المعايير
معتمدة من إدارة الغذاء والدواء الأمريكية: سلامة ملامسة الأغذية (غير قابلة للتفاوض بالنسبة لجميع العبوات)
خالي من السلفونات المشبعة بالفلور أوكتين: لا توجد مواد فوق الفلوروالكيلية المتعددة الفلوروالكيل (مواد كيميائية دائمة) في الطلاء
♻️ التحقق من واقع الاستدامة: العبوات الأكثر صداقة للبيئة هي تلك التي سيتخلص منها العملاء بشكل صحيح. وضع العلامات الواضحة (“إعادة التدوير مع الورق” مقابل “سماد فقط”) أكثر أهمية من المادة نفسها.
المشكلة: الحاوية تبدو رائعة وهي فارغة، ولكنها تفشل مع عناصر القائمة الحقيقية.
مثال على ذلك: يطلب المطعم صناديق ورقية جميلة من أجل الكاري المميز. تلين الصناديق وتتسرب في غضون 10 دقائق لأن الطلاء لا يتحمل محتوى الزيت ودرجة الحرارة.
النهج الصحيح:
-اطلب عينات (50-100 وحدة كحد أدنى)
-اختبر باستخدام عناصر القائمة الفعلية، وليس الماء أو الأطعمة العامة
-قم بمحاكاة ظروف التوصيل الحقيقية: قم بتعبئتها وتعبئتها وقيادتها لمدة 20-30 دقيقة
-اطلب من الموظفين والعملاء فتح الحاويات للتحقق من سهولة الاستخدام
المشكلة: الحاوية والغطاء من موردين أو دفعات إنتاج مختلفة. الأغطية لا تغلق بشكل صحيح.
سبب حدوث ذلك:
-اختلافات طفيفة في تفاوت التفاوت في التصنيع (0.5 مم مهم)
-المزج بين المخزون القديم والجديد مع تغييرات التصميم
-بافتراض أن “الأغطية العامة” تناسب جميع الحاويات بالفعل
النهج الصحيح: اطلب دائمًا الحاويات والأغطية معًا من نفس المورد في نفس الطلبية. اختبر الملاءمة قبل قبول الشحنات الكبيرة.
المشكلة: توفر العبوات الجديدة $0.02 لكل وحدة ولكنها تتطلب تجميعًا معقدًا، مما يضيف 15 ثانية لكل طلب.
التكلفة الحقيقية: عند 200 طلب/يومي، أي 50 دقيقة من العمالة يوميًا = $250-400T شهريًا من تكاليف العمالة، مما يقضي على الوفورات.
النهج الصحيح: وقت قيام موظفيك بتجميع 10 حاويات. إذا كان الأمر يستغرق وقتاً أطول من العبوات الحالية، احسب فرق تكلفة العمالة.
المشكلة: العبوات التي تحمل علامة “قابلة للتسميد” ولكن لا توجد شهادة أو معايير غير واضحة أو لا توجد بنية تحتية محلية للتسميد.
الأعلام الحمراء للغسيل الأخضر:
-“قابل للتحلل الحيوي” دون تحديد إطار زمني أو شروط محددة
-“صديق للبيئة” بدون شهادة فعلية
-“نباتية” ولكنها تستخدم طلاءات تشبه البلاستيك
-لا يوجد BPI, أو TUV، أو شعارات شهادات الجهات الخارجية
النهج الصحيح: طلب شهادات (BPI، ASTM D6400، EN 13432). تحقق من أن إدارة النفايات المحلية لديك تقبل المواد.
⚠️ تحذير: يمكن أن يؤدي تقديم ادعاءات كاذبة بشأن الاستدامة إلى فرض غرامات ودعاوى قضائية وإضرار خطير بسمعة العلامة التجارية. تلاحق لجنة التجارة الفيدرالية بنشاط انتهاكات الغسل الأخضر.
| نوع المادة | نطاق الحرارة | برهان سائل | آمن للاستخدام في الميكروويف | التكلفة النسبية | الأفضل لـ |
|---|---|---|---|---|---|
| الورق المطلي بـ PE | حتى 200 درجة فهرنهايت | متوسط (مقاوم للشحوم) | لا يوجد | $1T$ (خط الأساس +10%) | البرغر والسندويشات والبطاطا المقلية |
| ورق مغطى بجزيء PLA | حتى 140 درجة فهرنهايت | متوسط | لا يوجد | $$$ (+30-40%) | السلطات الباردة والعلامات التجارية الصديقة للبيئة |
| بلاستيك PP | -4 درجة فهرنهايت إلى 240 درجة فهرنهايت | ممتاز | نعم | $ (خط الأساس) | الشوربات والكاري والسوائل الساخنة |
| بلاستيك PET (شفاف) | -40 درجة فهرنهايت إلى 140 درجة فهرنهايت | ممتاز | لا يوجد | $ (خط الأساس) | السلطات الباردة والسوشي والحلويات |
| رقائق الألومنيوم | -40 درجة فهرنهايت إلى 500 درجة فهرنهايت | ممتاز | لا (آمن للفرن) | $$$ (+25-40%) | تقديم الطعام، وإعداد الوجبات، والأفران |
| الألياف المصبوبة (تفل قصب السكر) | حتى 200 درجة فهرنهايت | منخفضة-متوسطة | محدودة | $$ (+15-25%) | الأطعمة الجافة والعلامات التجارية الصديقة للبيئة |
قابل للتحلل الحيوي يعني أن المادة ستتحلل في النهاية إلى عناصر طبيعية. ولكن لا يوجد معيار للمدة التي يستغرقها ذلك. فقد تكون 6 أشهر أو 500 سنة. لا تزال معظم المواد البلاستيكية “القابلة للتحلل” تترك بقايا بلاستيكية دقيقة.
قابل للتحويل إلى سماد يعني أن المادة تتحلل إلى سماد غني بالمغذيات خلال إطار زمني محدد (في معظم الأحيان 90-180 يومًا) في ظل ظروف محددة. يجب أن تفي العبوات القابلة للتحويل إلى سماد حقيقي بمعايير ASTM D6400 (الولايات المتحدة) أو EN 13432 (الاتحاد الأوروبي).
الفرق الرئيسي: العبوات القابلة للتحويل إلى سماد لها معايير وأطر زمنية معتمدة. غالبًا ما تكون العبوات القابلة للتسميد الحيوي لغة تسويقية دون تطبيق.
بالنسبة لتغليف الوجبات الجاهزة، ابحث عن الحاويات القابلة للتسميد المعتمدة من BPI إذا كان لديك إمكانية الوصول إلى السماد التجاري. وبخلاف ذلك، قد يكون الورق أو البلاستيك القابل لإعادة التدوير أكثر مسؤولية بيئياً من المنتجات “القابلة للتحلل” التي ينتهي بها المطاف في مدافن النفايات.
يعتمد ذلك على المادة:
آمن للاستخدام في الميكروويف:
-حاويات بلاستيك PP (بولي بروبيلين) - نعم، آمنة حتى 240 درجة فهرنهايت
-بعض العبوات الورقية ذات الطلاء المائي - تحقق من الملصق
غير آمن للاستخدام في الميكروويف:
-ورق مطلي بالبولي إيثيلين (يمكن أن يذوب الطلاء)
-العبوات المغلفة بجلاستيك PLA (يلين عند 140 درجة فهرنهايت)
-حاويات رقائق الألومنيوم (تسبب شرارة/خطر الحريق)
-بلاستيك PET (غير مقاوم للحرارة)
-أي حاوية تحتوي على مكونات معدنية أو رقائق معدنية مزخرفة
ضعي دائمًا ملصقًا واضحًا على العبوات. إذا كانت العبوات غير آمنة للاستخدام في المايكروويف، ضعي تعليمات التسخين (“انقلها إلى طبق آمن للاستخدام في المايكروويف قبل إعادة التسخين”).
تختلف التكاليف بشكل كبير بناءً على المواد والحجم والتخصيص وكمية الطلب.
نطاقات الأسعار النموذجية (لكل وحدة، موك 10,000+):
-حاويات بلاستيك PP PP اقتصادية (16 أونصة): $0.12-0.18
-الصناديق/الأوعية الورقية القياسية (16 أونصة): $0.18-0.28
-حاويات PLA القابلة للتحويل إلى سماد (16 أونصة): $0.25-0.38
-حاويات رقائق الألومنيوم (16 أونصة): $0.22-0.32
-عبوات مطبوعة حسب الطلب: أضف $0.03-0.08 لكل وحدة
خصومات على الحجم:
-10,000 وحدة: سعر خط الأساس
-50,000 وحدة: خصم 8-15% 8-15%
-100,000 وحدة: خصم 15-25% 15-25%
-أكثر من 500,000 وحدة: 25-35% خصم 25-35%
لا تنسَ التكاليف الخفية: الأغطية (أضف $0.05-0.12)، والأواني ($0.02-0.04)، والمناديل ($0.01-0.02)، والأكياس ($0.05-0.15).
التكلفة الإجمالية للتعبئة والتغليف لمتوسط الطلبات الخارجية $0.35-0.75.
الحد الأدنى لكميات الطلب (موك) للطباعة المخصصة:
الطباعة الرقمية القياسية: 5,000 إلى 10,000 وحدة (تكلفة أعلى للوحدة الواحدة، وسرعة إنجاز العمل)
الطباعة الفلكسوغرافية: 30,000 إلى 50,000 وحدة (الأكثر فعالية من حيث التكلفة بالنسبة للحجم)
طباعة أوفست: 50,000 إلى 100,000 وحدة (الأفضل للتصاميم المعقدة متعددة الألوان)
اعتبارات الجدول الزمني:
-الموافقة على التصميم وصنع اللوحة: 7-10 أيام
-الإنتاج: 15-25 يومًا
-الشحن (إذا كان الاستيراد من آسيا): 30-45 يومًا
-إجمالي المهلة الزمنية: 50-80 يومًا للطلب الأول
توزيع التكلفة (وعاء ورقي سعة 16 أونصة، طباعة بلونين، موك 50,000):
-رسوم الإعداد: $300-600 (لمرة واحدة)
-تكلفة الوحدة الواحدة: $0.22-0.28
-إجمالي الاستثمار $11,300 14,600
بالنسبة للشركات الناشئة، ضع في اعتبارك:
-البدء بالعبوات المخزنة (غير المطبوعة)
-استخدام الملصقات/الملصقات للعلامات التجارية (موك منخفضة تصل إلى 500)
-الشراكة مع الموردين الذين يقدمون مرونة في استخدام وحدات الطعام المختلطة
يحدث التعكر عندما يتكثف البخار داخل الأوعية المغلقة بإحكام، مما يجعل الأطعمة المقرمشة طرية.
استراتيجيات الوقاية:
استخدام حاويات التهوية: تسمح الثقوب أو الثقوب الصغيرة بخروج البخار. ضرورية للأطعمة المقلية والبيتزا والبطاطس المقلية.
مكونات منفصلة: قم بتعبئة الأصناف المقرمشة والرطبة في حجرات أو حاويات منفصلة. لا تضعي التتبيلة على السلطات أو الصلصة على الأصناف المقلية حتى يصبح الزبون جاهزاً للأكل.
اختر المواد القابلة للتهوية: ورق الكرافت أو الورق المقوى غير المطلي (مثل علب البيتزا) يمتص الحد الأدنى من الرطوبة مع السماح بتدوير الهواء.
تجنب الإفراط في التعبئة أثناء السخونة: اتركي الأطعمة المقلية تبرد لمدة 1-2 دقيقة قبل إحكام غلقها. فهذا يقلل من توليد البخار.
استخدمي بطانات ماصة: ضع بطانة ورقية في الأسفل لامتصاص الرطوبة/الزيت الزائد.
التوقيت مهم: كلما طالت مدة بقاء الطعام في عبوات محكمة الغلق، زاد تعفنه. تحسين وقت المطبخ إلى العميل.
بالنسبة للأصناف التي يجب أن تبقى مقرمشة (الدجاج المقلي والتمبورا والبطاطس المقلية)، لا يمكن التفاوض بشأنها في علب الورق أو الصناديق ذات فتحات التهوية.
نعم. يجب أن تتوافق عبوات الأغذية مع معايير السلامة لمنع انتقال المواد الكيميائية إلى الأغذية.
الولايات المتحدة الأمريكية:
-هيئة الغذاء والدواء الباب 21 CFR الجزء 176 (الورق والورق المقوى)
-الباب 21 CFR 21 الجزء 177 (البلاستيك) من هيئة الغذاء والدواء الأمريكية (FDA)
-الحظر الذي تفرضه الولاية على مواد معينة (على سبيل المثال، حظرت كاليفورنيا رغوة PS)
الاتحاد الأوروبي:
-اللائحة (EC) رقم 1935/2004 (المواد الملامسة للأغذية العامة)
-لائحة (الاتحاد الأوروبي) رقم 10/2011 (ملامسة الأغذية البلاستيكية)
-القيود المفروضة على السلفونات المشبعة بالفلوروفينول الخماسي الكلور (PFAS) في الطلاءات
الصين (للواردات/الصادرات):
-السلسلة GB 4806 (المواد الملامسة للأغذية)
-GB/T 27591 (البلاستيك القابل للتحويل إلى سماد)
متطلبات الامتثال الرئيسية:
-اختبار الترحيل (لا يمكن أن تنتقل المواد الكيميائية إلى الطعام فوق الحدود المسموح بها)
-حدود المعادن الثقيلة (الرصاص والكادميوم في الأحبار/الطلاءات)
-شهادة خلو البلاستيك من مادة BPA
-شهادة خلو الطلاءات من السلفونات المشبعة بالفلور أوكتين (PFAS)
اطلب دائمًا شهادات الامتثال من الموردين. يقدم المصنعون ذوو السمعة الطيبة:
-صحائف بيانات سلامة المواد (MSDS)
-شهادات امتثال إدارة الغذاء والدواء/الاتحاد الأوروبي
-تقارير الاختبارات المعملية من طرف ثالث
نعم - إذا كان التعقيد التشغيلي يسمح بذلك.
أولويات التعبئة والتغليف في المطعم:
-جاذبية بصرية (عرض الطعام بشكل جذاب)
-خامات ممتازة (ورق أكثر سماكة وطباعة أفضل)
-تكلفة معتدلة (الزبائن المقيمين في المطعم)
-خيارات قابلة لإعادة الاستخدام (بعض مفاهيم الوجبات السريعة تستخدم أوعية/أطباق قابلة لإعادة الاستخدام)
أولويات تغليف الوجبات الجاهزة/التسليم:
-موانع تسرب مانعة للتسرب (البقاء على قيد الحياة أثناء النقل)
-السلامة الهيكلية (التراص ومقاومة الاهتزازات)
-الاحتفاظ بالحرارة (يبقى الطعام ساخنًا لمدة 20-30 دقيقة أو أكثر)
-سهولة الفتح (راحة العميل في المنزل)
-كفاءة التكلفة (حجم أكبر، هوامش أكثر إحكامًا)
النهج الهجين: استخدم نفس الحاوية الأساسية، ولكن مع تقديم طريقة عرض متميزة لتناول الطعام (طلاء أفضل، تزيين أفضل، خيار السيراميك) وتغليف عملي للوجبات الجاهزة (أغطية آمنة، أختام مانعة للتلاعب، أكياس معزولة).
تجد العديد من المطاعم أن البساطة التشغيلية (نظام تغليف واحد لجميع القنوات) تفوق فوائد الأنظمة المزدوجة.
تعتمد عبوات الطعام المناسبة التي تستخدم لمرة واحدة على احتياجات قائمة الطعام الخاصة بك - وليس على “أفضل الممارسات” العامة أو ما يستخدمه المنافسون.
الوجبات السريعة الرئيسية:
1.مطابقة مواد التعبئة والتغليف لخصائص الطعام: السوائل عالية الحرارة تحتاج إلى بلاستيك PP، والأطعمة المقلية تحتاج إلى ورق مهوّى، والأطعمة الباردة يمكن أن تستخدم PET
2.تشمل تكلفة التغليف الحقيقية عمالة التجميع ومعدلات الشكاوى وتصور العلامة التجارية - وليس فقط سعر الوحدة
3.“تتطلب ادعاءات ”صداقة البيئة" التحقق منها: سماد PLA فقط في المنشآت الصناعية، وليس في مدافن النفايات
4.يأتي منع التسرب من تصميم مانع التسرب المناسب، ومستويات التعبئة، وفصل المكونات الرطبة عن الجافة
5.اختبار التعبئة والتغليف مع عناصر القائمة الفعلية في ظل ظروف توصيل حقيقية قبل الالتزام بالطلبات الكبيرة
التغليف الخاص بك هو آخر نقطة اتصال قبل أن يختبر العميل طعامك. استثمر في الحصول عليها بشكل صحيح - فهي تؤثر بشكل مباشر على تكرار الطلبات والمراجعات والربحية على المدى الطويل.
اكتشف المزيد من حلول تغليف المواد الغذائية:
-حاويات تغليف المواد الغذائية - مجموعة كاملة للطلبات الخارجية والتوصيل
-الأكواب الورقية وتغليف القهوة - محاليل المشروبات الساخنة والباردة
-ملحقات التعبئة والتغليف - الأغطية، والأواني، والأكياس، والمناديل
تقوم Papacko بتوريد عبوات جاهزة للتصدير إلى المطاعم والمطابخ السحابية وموزعي الخدمات الغذائية في جميع أنحاء العالم.
سواء كنت بحاجة إلى طلبات تجريبية لاختبارها مع قائمتك أو شحنات حمولة الحاويات، فإننا نضمن لك جودة متسقة وأسعار تنافسية والتسليم في الوقت المحدد.
لماذا تختار باباجو:
-حلول مطابقة القائمة: المساعدة في اختيار العبوات بناءً على موادك الغذائية الفعلية
-موك مرن: الطلبيات ذات الأحجام المختلطة والمواد المختلطة من 10,000 وحدة
-ضمان الجودة: امتثال إدارة الغذاء والدواء الأمريكية والاتحاد الأوروبي والمملكة المتحدة للتحقق من مختبر طرف ثالث
-طباعة مخصصة: علامة تجارية بالألوان الكاملة مع مهلة زمنية تتراوح بين 30 و35 يومًا
-خدمات لوجستية موثوقة: شروط FOB أو CIF أو DDP متاحة
-دعم الخبراء: مديرو حسابات مخصصون لتوجيه المواصفات
Disposable packaging only becomes useful when it is matched to actual restaurant workflows, from beverage service to takeaway handoff and container selection by menu type.
تواصل معنا
-طلب عرض أسعار - اتصل بنا للحصول على أسعار مفصلة
-برنامج اختبار العينات - اختبر العبوة مع قائمتك قبل الطلب بالجملة
-اعرف المزيد عن حلولنا الجاهزة للتصدير